从哪看地区疫情风险等级(在哪看疫情风险区)

本文目录一览:

疫情风险等级怎么查询

〖壹〗、疫情风险等级可以通过微信“中国政府网 ”公众号中的“疫情风险等级查询”功能进行查询,具体操作如下:打开微信:确保手机已安装微信(版本号 0.1 及以上) ,登录账号后进入主界面 。进入“搜一搜”:在微信顶部搜索栏点击“搜一搜 ”,输入关键词“中国政府网”。

从哪看地区疫情风险等级(在哪看疫情风险区)-第1张图片

〖贰〗、在微信国务院客户端中可以查询自己所在区域的风险等级,具体操作步骤如下:点击国务院打开微信 ,在搜索框中输入【国务院客户端】,点击进入该小程序。点击疫情风险等级进入国务院客户端小程序后,切换到新页面 ,在页面中找到并点击【疫情风险等级】选项 。

从哪看地区疫情风险等级(在哪看疫情风险区)-第2张图片

〖叁〗 、首先打开微信,点击右下角的“我”。然后点击“支付 ”。接着点击“城市服务” 。然后点击底部的“国务院”进入。然后点击“国务院客户端 ”。然后点击“疫情风险查询 ” 。进入后,就可以看到所在地区的风险等级 ,点击上面的倒三角形可以切换城市 ,从而查询全国各地的风险等级 。

从哪看地区疫情风险等级(在哪看疫情风险区)-第3张图片

〖肆〗、打开微信搜索功能启动微信应用,点击顶部导航栏的“搜索”图标(放大镜形状)。输入关键词搜索在搜索框中输入“疫情风险等级”,点击键盘确认或搜索按钮。选取官方渠道在搜索结果中 ,找到“中国政府网 ”提供的服务入口(通常带有官方标识),点击进入 。

〖伍〗、在微信中查询某地疫情风险等级,可按以下步骤操作:进入微信并点击“我”:打开微信应用程序 ,在界面右下角找到并点击“我”选项。点击“支付 ”:在“我”的页面中,找到“支付”选项并点击进入。选取“城市服务 ”模块:在支付页面中,找到“城市服务”模块并点击进入 。

要出远门如何查询全国中高风险地区

〖壹〗 、要出远门查询全国中高风险地区 ,可通过微信的国务院客户端小程序完成,具体步骤如下:进入微信小程序页面打开微信,点击底部导航栏的“发现”选项 ,选取“小程序 ”进入页面。搜索“国务院客户端”在小程序页面右上角点击放大镜图标,输入“国务院客户端”并搜索,选取官方小程序进入。

〖贰〗 、可以通过支付宝中的通信大数据行程卡查询自己是否去过中高风险地区 ,具体操作如下:工具/原料:确保手机为小米10(其他品牌手机操作类似)、系统为MIUI12(其他系统操作类似) ,并安装支付宝22版本(或更新版本) 。

〖叁〗、可以通过微信国家政务服务平台查看最新的全国中高风险疫情地区分布,具体步骤如下:进入微信国家政务服务平台:打开微信,在搜索栏输入“国家政务服务平台 ” ,进入该程序页面。点击各地疫情风险等级查询:在程序页面中,找到并点击“各地疫情风险等级查询 ”选项。

用微信怎么查询各地疫情风险等级

首先打开微信,点击右下角的“我” 。然后点击“支付”。接着点击“城市服务 ”。然后点击底部的“国务院”进入 。然后点击“国务院客户端” 。然后点击“疫情风险查询 ”。进入后 ,就可以看到所在地区的风险等级,点击上面的倒三角形可以切换城市,从而查询全国各地的风险等级。

打开微信搜索功能启动微信应用 ,点击顶部导航栏的“搜索”图标(放大镜形状) 。输入关键词搜索在搜索框中输入“疫情风险等级”,点击键盘确认或搜索按钮。选取官方渠道在搜索结果中,找到“中国政府网 ”提供的服务入口(通常带有官方标识) ,点击进入。

打开微信并进入“支付”页面:打开微信应用,在底部菜单栏点击“我”,随后选取“支付 ”选项 。进入“城市服务”板块:在“支付”页面中 ,找到并点击“城市服务 ”功能入口。该功能整合了各类本地化便民服务 ,包括与疫情相关的查询服务。

怎么查看各地疫情风险等级查询?

首先打开微信,点击右下角的“我 ” 。然后点击“支付”。接着点击“城市服务”。然后点击底部的“国务院 ”进入 。然后点击“国务院客户端”。然后点击“疫情风险查询”。进入后,就可以看到所在地区的风险等级 ,点击上面的倒三角形可以切换城市,从而查询全国各地的风险等级 。

打开微信搜索功能启动微信应用,点击顶部导航栏的“搜索 ”图标(放大镜形状) 。输入关键词搜索在搜索框中输入“疫情风险等级” ,点击键盘确认或搜索按钮。选取官方渠道在搜索结果中,找到“中国政府网”提供的服务入口(通常带有官方标识),点击进入。

可以通过支付宝中的国家政务服务平台查看各地疫情风险等级 ,具体步骤如下:打开国家政务服务平台:打开支付宝,在搜索栏输入“国家政务服务平台 ”,搜索并打开该小程序 。点击各地疫情风险等级查询:进入国家政务服务平台后 ,在首页或相关功能板块中找到“各地疫情风险等级查询”选项,点击进入。

通过支付宝的国家政务服务平台,可以便捷地查询各地疫情风险等级 ,具体步骤如下:打开国家政务服务平台打开支付宝应用 ,在搜索栏输入“国家政务服务平台”,搜索后点击进入该平台。进入疫情风险等级查询入口在国家政务服务平台首页或功能列表中,找到“各地疫情风险等级查询 ”选项 ,点击进入查询页面 。

自定义位置查询:在页面指定位置输入目标地区名称,系统将实时显示该地区的疫情风险等级。查看中高风险地区列表:通过页面提供的全国中高风险地区汇总功能,可快速浏览当前所有风险区域的分布情况。订阅等级变更提醒:开启提醒功能后 ,若所选地区的风险等级发生变化,系统将通过微信通知第一时间推送更新信息 。

打开小程序入口:在电脑微信界面中,点击左侧导航栏的【小程序】按钮 ,进入小程序搜索页面后,输入“国家政务服务平台”并点击打开。进入风险等级查询功能:在“国家政务服务平台”小程序首页,找到并点击【各地疫情风险等级查询】选项。该功能通常位于首页推荐服务或疫情防控专区中 。

微信查看地区疫情等级怎么做-微信查询各地风险等级方法分享

第一步:启动搜索功能打开微信APP ,点击界面右上角的“搜索 ”图标,进入全局搜索页面。第二步:输入关键词并进入查询入口在搜索框中输入“疫情风险等级 ”等关键词,点击下方“搜一搜”返回的搜索结果 ,选取带有官方标识的查询入口进入。

首先打开微信 ,点击右下角的“我” 。然后点击“支付 ” 。接着点击“城市服务”。然后点击底部的“国务院”进入。然后点击“国务院客户端 ” 。然后点击“疫情风险查询”。进入后,就可以看到所在地区的风险等级,点击上面的倒三角形可以切换城市 ,从而查询全国各地的风险等级。

首先,打开微信app,在界面右上方找到并点击“搜索”图标 。在搜索框中 ,输入“疫情风险等级 ”等关键词,随后点击搜索结果中的相关内容进入查询页面。在此页面,用户能够看到风险等级的查询入口。接着 ,进入官方账号页面,找到并点击“风险等级”一栏 。进入该页面后,即可进行风险等级的查询。

相关推荐

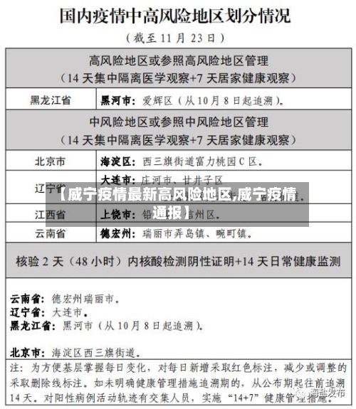
  • 【威宁疫情最新高风险地区,威宁疫情通报】

    【威宁疫情最新高风险地区,威宁疫情通报】

    本文目录一览:〖壹〗、威宁去贵阳机场会不会被隔离〖贰〗、2022威宁封城了吗现在〖叁〗、铜仁回威宁需要隔离吗〖肆〗、威宁是否封城〖伍〗、威宁县是黄码地区吗威宁去贵阳机场会不会被隔离不需要。咸宁属于低风险地区,但还是看从咸宁出发地的疫情的情况,如果是低风险地区的话,那么应该是不需要隔离的,如果是中、高风险等级的地区到贵阳机场需要...

  • 恩阳最新疫情风险地区(恩阳区疫情公告)

    恩阳最新疫情风险地区(恩阳区疫情公告)

    本文目录一览:〖壹〗、11月9日南宁疾控提醒来返人员主动报备〖贰〗、全国的疫情有多少?〖叁〗、北京去天津最新政策11月9日南宁疾控提醒来返人员主动报备〖壹〗、来邕人员:需通过微信搜索“智慧防疫-健康南宁”小程序进行入邕报备,提前48小时向在邕目的地社区报备,持48小时核酸检测阴性证明入邕,抵邕后1两小时内向目的地社区报备。区内边境八县来邕...

  • 伊犁地区最新疫情报告/伊犁地区最新疫情报告消息

    伊犁地区最新疫情报告/伊犁地区最新疫情报告消息

    本文目录一览:〖壹〗、济源紧急提醒:这些返济来济人员立即报备〖贰〗、新疆伊犁州28解封了吗〖叁〗、伊犁艾滋病有多少人济源紧急提醒:这些返济来济人员立即报备〖壹〗、济源示范区新冠肺炎疫情防控指挥部办公室紧急提醒:1月22日(含)以来有辽宁葫芦岛市、1月24日(含)以来有江苏省苏州市、1月30日(含)以来有河北秦皇岛市、2月8日(含)以来有辽...

  • 沧州疫情试点地区/沧州疫情管控

    沧州疫情试点地区/沧州疫情管控

    本文目录一览:〖壹〗、沧州哪个地区有疫情〖贰〗、沧州地区有疫情哪条路可以车辆可以出去〖叁〗、沧州疫情在哪个地方沧州哪个地区有疫情〖壹〗、沧州市此轮疫情的始发地为高新区明珠商贸城,其来源为北京关联病例。病毒属于奥密克戎变异株BF.7分支,与京外病例基因组序列完全一致。〖贰〗、央广网沧州5月3日消息(记者卜岩)据沧州市应对新型冠状病毒肺炎疫情...

  • 【广州疫情地区药店,广州药店停止销售药品的通知】

    【广州疫情地区药店,广州药店停止销售药品的通知】

    本文目录一览:〖壹〗、疫情下的“线上药店”,哪家更给力?〖贰〗、广州的药店为什么暂停营业〖叁〗、广东超700家药店停业整改—抗疫,不忘合规!〖肆〗、广州为什么突然那么多药店停止营业疫情下的“线上药店”,哪家更给力?综合来看,叮当快药在配送速度上表现最佳,阿里健康在产品种类上最为丰富,京东健康在物流和品质保障方面有优势,1药网和康爱多...

  • 【厂东疫情高风险地区名单,厂东疫情高风险地区名单公布】

    【厂东疫情高风险地区名单,厂东疫情高风险地区名单公布】

    本文目录一览:〖壹〗、微信中怎么查看全国疫情中高风险地区名单〖贰〗、广东的疫情高风险有哪一些地方〖叁〗、全国疫情风险等级名单是?〖肆〗、广东哪些地方是疫情中高风险地区?微信中怎么查看全国疫情中高风险地区名单〖壹〗、打开微信搜索功能打开手机中的微信app,点击顶部“搜索”选项。进入粤省事小程序在搜索页面输入“粤省事”,点击搜索结果中的...

  • 亚欧地区最新疫情消息(亚欧地区最新疫情消息今天)

    亚欧地区最新疫情消息(亚欧地区最新疫情消息今天)

    本文目录一览:〖壹〗、疫情红利消退,这几家亚洲船公司收入暴跌!今年市场挑战更大〖贰〗、西甲联盟宣布未来将延期,有哪些不良的影响呢?〖叁〗、近来世界物流运力不足,为什么中国还能承担大量世界贸易?疫情红利消退,这几家亚洲船公司收入暴跌!今年市场挑战更大疫情红利消退后,东方海外、长荣海运、阳明海运、万海航运等亚洲船公司收入大幅下滑,今年市场面临...

  • 疫情期间正常发货的地区(疫情地区发货会不会有问题)

    疫情期间正常发货的地区(疫情地区发货会不会有问题)

    本文目录一览:〖壹〗、北京快递什么时候恢复正常〖贰〗、近期北京快递有影响吗,北京快递有疫情吗〖叁〗、疫情期间快递还能发货吗〖肆〗、疫情期间上海患者买药指南,附各种疾病配药参照表和配送站点北京快递什么时候恢复正常〖壹〗、北京快递以及北京韵达快递在2023年6月初已恢复正常。以下是具体信息:北京快递恢复正常时间:随着北京地区疫情防控形势...

  • 从哪看地区疫情风险等级(在哪看疫情风险区)

    从哪看地区疫情风险等级(在哪看疫情风险区)

    本文目录一览:〖壹〗、疫情风险等级怎么查询〖贰〗、要出远门如何查询全国中高风险地区〖叁〗、用微信怎么查询各地疫情风险等级〖肆〗、怎么查看各地疫情风险等级查询?〖伍〗、微信查看地区疫情等级怎么做-微信查询各地风险等级方法分享疫情风险等级怎么查询〖壹〗、疫情风险等级可以通...

  • 【阿里地区疫情防控车,阿里地区疫情防控车管所电话】

    【阿里地区疫情防控车,阿里地区疫情防控车管所电话】

    本文目录一览:〖壹〗、西藏五地市实现社会面清零〖贰〗、西藏疫情爆发时间〖叁〗、西藏阿里发现4名游客核酸阳性,此前连续920天无新增!为何突发疫情?〖肆〗、河南支援西藏哪里西藏五地市实现社会面清零〖壹〗、西藏林芝市、昌都市、山南市、那曲市、阿里地区已实现社会面清零目标,并将有序恢复正常社会生产生活秩序。以下是详细情况:社会面清零成果:...

返回顶部