【济南疫情什么风险地区,济南疫情风险区域划分】

本文目录一览:

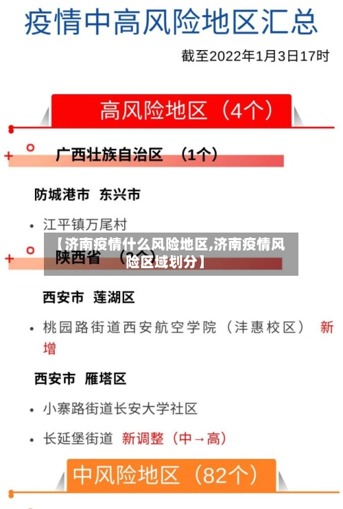
济南疫情有多少高风险地区

济南疫情高风险地区有6个 。根据相关疫情防控显示2022年12月10日0时至24时,山东省报告新增本土确诊病例13例(含省外返鲁人员1例) ,其中济南5例,系高风险区检出3例和集中隔离点检出2例。青岛4例(含省外返鲁人员1例),均系居家隔离医学观察检出。淄博1例 ,系主动就诊检出 。东营1例 ,系集中隔离点检出 。临沂1例,系重点人员筛查检出。滨州1例,系居家隔离医学观察检出。

【济南疫情什么风险地区,济南疫情风险区域划分】-第1张图片

截止2022年12月7日 ,济南现有422处高风险地区 。根据国务院联防联控机制有关规定,经综合研判,市委统筹疫情防控和经济运行工作领导小组(指挥部)决定 ,将328处高风险区调整为低风险区,新增442处高风险区。

【济南疫情什么风险地区,济南疫情风险区域划分】-第2张图片

济南疫情场所共有高风险地区1542处。截止2022年11月27日22时,济南共有高风险地区1542处 ,低风险地区12处,高风险区连续7天无新增感染者降为中风险区,中风险区连续3天无新增感染者降为低风险区 。其他地区对近7天内有高风险区旅居史人员 ,采取7天集中隔离医学观察措施。

【济南疫情什么风险地区,济南疫情风险区域划分】-第3张图片

济南有高风险区。通过查询相关公开信息显示,截止2022年12月10日13时,济南共有低风险地区14处 ,高风险地区3757处 。疫情期间注意:不要上下或者内外反戴口罩 ,更不要戴口罩时露出口鼻,勤洗手洗手时尽量用流动的水,并使用肥皂或洗手液。

济南还有0个高风险地区。通过查询相关资料信息 ,截止于2022年12月25日,济南的防疫防控状态为低风险,没有疫情新增病例 ,因此没有高风险地区 。

通过查询相关资料显示,济南疫情重点地区是历下区 、市中区、槐荫区、天桥区 、历城区、平阴县、高新区。截止2022年11月21日,济南有131个高风险地区 ,这是疫情重点地区,分布在历下区 、市中区、槐荫区、天桥区 、历城区、平阴县、高新区。

山东省济南市属于什么风险区

〖壹〗 、有 。山东济南市是高风险地区,以及活动频繁且疫情传播风险较高的工作地和活动地等区域 ,划为高风险区,高风险区以单元、楼栋为单位划定 。

〖贰〗、属于。山东省济南市槐荫区齐鲁大道6号属于高风险区。“槐荫区位于济南市区西部,地处北纬36°37′~36°45′ ,东经116°47′40″~116°59′ ,东与天桥区 、市中区接壤,南与市中区相邻,西与长清区相连 ,北与德州市齐河县隔黄河相望 。

〖叁〗 、山东省济南市属于高风险地区。通过查询相关公开资料信息显示,2022年12月12日0时至24时,全省报告新增本土确诊病例26例 ,其中济南18例,系居家隔离医学观察检出9例和高风险区检出9例。淄博4例,系居家隔离医学观察检出3例和主动就诊检出1例 。青岛2例 ,均系居家隔离医学观察检出。

〖肆〗、山东3个中风险地区分别是:济南市历城区、济南市槐荫区 、德州市德城区。济南市历城区之所以被列为中风险地区,主要是因为在过去的14天内,该区域报告了若干起本地新冠肺炎确诊病例 。这些病例的出现可能与人员流动、社区传播等多种因素有关。

济南是高风险还是低风险地区

济南的各个地区不同 ,有高风险地区,也有低风险地区。滨州日报告新增无症状感染者连续12天下降,社会面连续10天“动态清零” ,降至低风险地区 。4月1日下午 ,滨州市召开第二十场疫情防控新闻发布会,副市长杜玉杰出席发布会,介绍全市新冠肺炎疫情防控工作有关情况 ,并回答记者提问。

济南属于低风险地区,健康码或行程码不带星号,外地来济停留4小时以上 ,行程码也不会带星号。

整个济南市属于低风险地区,没有中高风险区域,但济南属于重点地区 ,周边地市会对重点地区的人员和车辆有所限制 。

是的,济南属于低风险地区,济南遥墙机场正常开放 ,只是近期航班较少 。

济南疫情最新高风险地区有哪些

济南疫情高风险地区有6个。根据相关疫情防控显示2022年12月10日0时至24时,山东省报告新增本土确诊病例13例(含省外返鲁人员1例),其中济南5例 ,系高风险区检出3例和集中隔离点检出2例。青岛4例(含省外返鲁人员1例) ,均系居家隔离医学观察检出 。淄博1例,系主动就诊检出。东营1例,系集中隔离点检出。临沂1例 ,系重点人员筛查检出 。滨州1例,系居家隔离医学观察检出。

没有高风险地区。通过查询相关公开信息显示济南疫情已经得到良好缓解 。国务院联防联控机制《关于进一步优化落实新冠肺炎疫情防控措施的通知》对已按小区(村组)划定的高风险区,根据疫情情况及时调整为按楼栋、单元 、楼层、住户划分 ,组织落实好各项管控和服务保障措施。

中风险地区青岛市黄岛区九龙江路53号甘水湾小区根据国务院联防联控机制规定及综合研判,青岛市委统筹疫情防控和经济运行工作领导小组(指挥部)于2022年3月2日零时起将该小区列为中风险地区,并划定为封控区。除该区域外 ,青岛市其他区域风险等级未调整 。

济南疫情场所共有高风险地区1542处。截止2022年11月27日22时,济南共有高风险地区1542处,低风险地区12处 ,高风险区连续7天无新增感染者降为中风险区,中风险区连续3天无新增感染者降为低风险区。其他地区对近7天内有高风险区旅居史人员,采取7天集中隔离医学观察措施 。

济南是高风险还是低风险地区?

〖壹〗、整个济南市属于低风险地区 ,没有中高风险区域 ,但济南属于重点地区,周边地市会对重点地区的人员和车辆有所限制 。

〖贰〗 、是的,济南属于低风险地区 ,济南遥墙机场正常开放,只是近期航班较少。

〖叁〗、济南的各个地区不同,有高风险地区 ,也有低风险地区。滨州日报告新增无症状感染者连续12天下降,社会面连续10天“动态清零 ”,降至低风险地区 。4月1日下午 ,滨州市召开第二十场疫情防控新闻发布会,副市长杜玉杰出席发布会,介绍全市新冠肺炎疫情防控工作有关情况 ,并回答记者提问。

相关推荐

  • 【泰州地区疫情政策,泰州疫情防控最新规定】

    【泰州地区疫情政策,泰州疫情防控最新规定】

    本文目录一览:〖壹〗、泰州市海陵区风险等级〖贰〗、泰州市对肺结核补贴政策〖叁〗、现在江苏泰州疫情严重吗〖肆〗、现在出入泰兴最新规定泰州市海陵区风险等级高风险地区:是累计新冠肺炎病例超过了50例,并且14天内是有聚集性疫情出现。中风险区域:14天以内有新增加新冠肺炎确诊病例,合计新冠肺炎确诊病例不超过50病例;总计确诊的病例超过50例...

  • 【贵阳疫情主要地区分布,贵阳那边疫情严重吗】

    【贵阳疫情主要地区分布,贵阳那边疫情严重吗】

    本文目录一览:〖壹〗、贵阳市风险地区划分〖贰〗、贵阳筛查到301例阳性感染者!当地的疫情情况怎么样了?〖叁〗、贵阳划定10个高风险区9个中风险区,病例大幅上升〖肆〗、贵州是新冠高风险区吗〖伍〗、贵州的疫情从哪里引起的疫情贵阳市风险地区划分〖壹〗、低风险。贵阳市,贵州省省会,西南地区重要的中心城市,全国重要的生态休闲度假旅游城市...

  • 南京近来是什么地区疫情/南京现在是疫区吗

    南京近来是什么地区疫情/南京现在是疫区吗

    本文目录一览:〖壹〗、南京疫情防控最新消息〖贰〗、南京市高危地区名单〖叁〗、南京中高风险地区名单〖肆〗、南京是否中高风险地区?〖伍〗、南京现在允许外地人进入吗?南京疫情防控最新消息截至2022年3月16日,南京疫情防控最新消息汇总如下:近期发布的疫情防控通告《关于进一步做好当前疫情防控工作的通告(第3号)》发布时间:2022年...

  • 【怀化有多少个疫情地区,怀化各县新型肺炎疫情】

    【怀化有多少个疫情地区,怀化各县新型肺炎疫情】

    本文目录一览:〖壹〗、怀化疫情不是管控的有几例24号病例〖贰〗、湖南省怀化市鹤城区还在疫情管控吗〖叁〗、怀化确诊病例有多少例了〖肆〗、2022湖南怀化疫情最新消息:封城了吗?具体什么时候解封?〖伍〗、怀化疫情有多少例怀化疫情不是管控的有几例24号病例〖壹〗、怀化疫情不是管控的有24例24号病例。10月24日通报怀化鹤城区新增1...

  • 【陕西疫情所有地区名单,陕西疫情具体分布】

    【陕西疫情所有地区名单,陕西疫情具体分布】

    本文目录一览:〖壹〗、苏州防疫重点管控地区名单〖贰〗、全国中高风险地区最新名单(附实时查询入口)〖叁〗、最新中高风险地区名单来了!西安防控8大常识,一定要看!〖肆〗、西安三个中风险地区调为低风险(西安市24小时询问电话)苏州防疫重点管控地区名单姑苏区平江街道凤池弄5—2号楼苏州工业园区锦溪苑5期4幢张家港市杨舍镇民丰苑西区(包含...

  • 泉州疫情新增风险地区(泉州疫情中高风险地区最新名单)

    泉州疫情新增风险地区(泉州疫情中高风险地区最新名单)

    本文目录一览:〖壹〗、泉州新增本土病例在哪里〖贰〗、泉州市晋江市陈埭镇有疫情吗〖叁〗、泉州属于什么风险等级〖肆〗、泉州新增中高风险地区25个名单泉州新增中高风险地区25个名单最新_百度...〖伍〗、泉州是否低风险地区〖陆〗、福建泉州现在有疫情吗泉州新增本土病例在哪里全国报告新增无症状感染者44例,其中境外输入26例,本土...

  • 【河南省疫情较重地区名单,河南省疫情各市名单】

    【河南省疫情较重地区名单,河南省疫情各市名单】

    本文目录一览:〖壹〗、中国疫情最严重的三个省〖贰〗、全国疫情风险等级名单是?〖叁〗、河南省中高风险地区名单〖肆〗、河南省重点风险地区管控名单河南省重点风险地区管控名单公布中国疫情最严重的三个省〖壹〗、江苏省是近来全国疫情最为严重的省份之一。根据最新的中高风险区域名单,江苏省拥有2个高风险地区和50个中风险地区。8月1日,江苏新增40...

  • 酒嘉地区疫情管控电话/酒嘉地区疫情管控电话查询

    酒嘉地区疫情管控电话/酒嘉地区疫情管控电话查询

    本文目录一览:〖壹〗、g312酒嘉城区过境段改建一级公路项目的特许经营中标结果〖贰〗、固关长城门票优惠政策?〖叁〗、2022鸣沙山月牙泉对酒嘉地区游客限时优惠活动g312酒嘉城区过境段改建一级公路项目的特许经营中标结果〖壹〗、G312酒嘉城区过境段改建一级公路项目特许经营中标结果为:第一名河南省公路工程局集团有限公司联合体,第二名北京市政...

  • 【济南疫情什么风险地区,济南疫情风险区域划分】

    【济南疫情什么风险地区,济南疫情风险区域划分】

    本文目录一览:〖壹〗、济南疫情有多少高风险地区〖贰〗、山东省济南市属于什么风险区〖叁〗、济南是高风险还是低风险地区〖肆〗、济南疫情最新高风险地区有哪些〖伍〗、济南是高风险还是低风险地区?济南疫情有多少高风险地区济南疫情高风险地区有6个。根据相关疫情防控显示2022年1...

  • 哪个快递可以寄疫情地区/疫情地区什么快递可以发

    哪个快递可以寄疫情地区/疫情地区什么快递可以发

    本文目录一览:〖壹〗、什么快递可以到广州疫情区〖贰〗、邮政快递能到疫区吗〖叁〗、顺丰可以发疫情地区吗?〖肆〗、可以发快递的地区有哪些〖伍〗、哪些快递可以发到偏远地区的?〖陆〗、疫情期间哪个快递可以正常发货?什么快递可以到广州疫情区顺丰或邮政。广州疫情严重,可以选用顺丰或者邮政寄快递过去。邮政快递和顺丰快递基本涵盖了各个地...

返回顶部