本文目录一览:
- 〖壹〗 、山东3个中风险地区是哪里?
- 〖贰〗、山东封城了吗
- 〖叁〗、山东已经宣布封城的城市是哪些?
- 〖肆〗 、山东哪些地区是疫情低分险区域(山东哪些地区是疫情高风险地区)
山东3个中风险地区是哪里?
山东3个中风险地区分别是:济南市历城区、济南市槐荫区、德州市德城区。济南市历城区之所以被列为中风险地区,主要是因为在过去的14天内 ,该区域报告了若干起本地新冠肺炎确诊病例 。这些病例的出现可能与人员流动 、社区传播等多种因素有关。

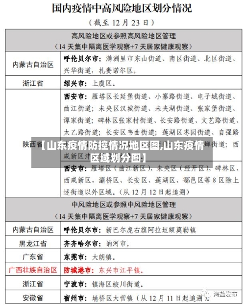
截至2022年3月3日17:50,山东中风险地区为青岛市黄岛区九龙江路53号甘水湾小区,暂无高风险地区。

截止2021年8月13日山东一共有三个中高风险地区如下:中高风险地区判断标准 是地域 ,以街道、乡镇为基本单位 。是时间,最长潜伏期14天为一个单位。是疫情,有多少病例 ,有没有发生聚集性疫情。具体标准是一个街道在14天内有没有新冠肺炎确诊病例,有多少,来划分 。

自2022年3月2日零时起 ,青岛黄岛区的中风险地区为九龙江路53号甘水湾小区。以下是详细信息:划定依据:根据国务院联防联控机制有关规定,经综合研判,市委统筹疫情防控和经济运行工作领导小组(指挥部)决定将该区域列为中风险地区,并划定为封控区。
四川:2月22日0—20时 ,成都市新增中风险地区3个,为天府新区四河社区四河小区、高新区石羊街道天府世家小区 、高新区桂溪街道世龙公馆 。湖北:自2月22日起,武汉市武昌区中华路街道凯莱熙酒店户部巷店、江岸区车站街道华清园小区4栋调整为中风险地区 ,实行封闭管理。
可通过扫描图片二维码或进入本地宝、全国疫情风险等级查询系统,定位至山东省青岛市,实时获取最新信息。)无中高风险地区划定:青岛市明确表示 ,本次疫情暂不划定中高风险地区,健康码不会因疫情变色,市民出行暂不受影响。

山东封城了吗
〖壹〗、025年6月山东疫情理论上是可以出入的 。但需注意以下几点:疫情防控政策:虽然山东并未实施封城措施 ,但实际出入情况可能受到当地疫情防控政策的影响。例如,可能需要提供一定有效期内的核酸检测阴性证明 、健康码等,或者可能需要遵守一些特定的防疫措施。
〖贰〗、山东没有封城 。2022山东已经宣布封城的城市最新消息 ,山东疫情防控形势总体可控。2022年3月13日下午疫情防控发布会上获悉,山东青岛莱西市新增病例及无症状感染者明显下降,疫情防控形势明显向好。全省疫情防控措施的有效性、针对性明显提高,全省疫情防控形势总体可控 。
〖叁〗 、山东济南在11月13日并没有封城。具体情况如下:疫情情况:当时只是在盖家沟物流中心发现了冷冻食品外包装新冠病毒核酸检测阳性 ,这是一个局部的疫情事件。应对措施:针对这一情况,相关部门采取了针对性的防控措施,对涉疫区域进行了封闭检测 ,以确保疫情不扩散 。
〖肆〗、山东聊城并未封城,但在过去的一段时间内,为了应对新冠疫情的挑战 ,聊城可能实施过一系列的严格防疫措施。这些措施可能被一些人误解为封城,但实际上,它们更多地是为了限制疫情的传播 ,保护公众的健康和安全。
山东已经宣布封城的城市是哪些?
〖壹〗、济南:取消300人以上团拜 、聚餐等活动 印发的《济南市2021年春节期间新冠肺炎等重点传染病疫情防控工作方案》提到,严格控制大型会议活动数量规模 。各单位一律取消300人以上的集体团拜和大型慰问、联欢、聚餐等活动。50人以上活动要制定疫情防控方案和预案,要严把人员健康监测和核酸检测关口。
〖贰〗 、现在疫情山东封了几个城市 —— 9个 ,截止2022年11月6日。截止2022年11月6日山东已有九个城市被封,分别是青岛、威海、烟台 、淄博、日照、德州、潍坊 、滨州、菏泽 。山东,中华人民共和国省级行政区,简称鲁 ,省会济南市。位于中国东部沿海、黄河下游。
〖叁〗 、山东聊城封城是为了应对新冠疫情的爆发和传播,采取紧急措施以遏制病毒传播,保障人民的生命安全和身体健康 。具体原因如下:切断病毒传播链:随着新冠疫情在全球范围内的蔓延 ,聊城发现疫情存在社区传播风险。为了及时切断病毒传播链,减少人员流动和接触,封城成为了必要手段。
山东哪些地区是疫情低分险区域(山东哪些地区是疫情高风险地区)
截至2022年2月24日10:00 ,山东青岛全市为低风险地区,暂未调整为中风险地区 。具体说明如下:风险等级未调整:根据2022年2月24日10:00的更新信息,青岛因病例活动轨迹清晰、风险排查管控到位 ,全市暂不调整疫情防控风险等级,也未划定中高风险地区。
截至2022年2月24日10:30,青岛市为低风险地区 ,风险等级暂不调整。具体说明如下:风险等级未调整:根据2022年2月24日10:30更新的信息,青岛市因疫情涉及病例活动轨迹清晰、风险排查管控到位,总体风险较低,未发生社区传播风险 ,因此暂不调整疫情防控风险等级,全市仍为低风险地区 。
截至2022年3月3日17:50,山东中风险地区为青岛市黄岛区九龙江路53号甘水湾小区 ,暂无高风险地区。
低风险区域,截止近来,济宁无中高风险。均为低风险地区 。
高风险地区:指病例和无症状感染者的居住地 ,以及活动频繁且疫情传播风险较高的工作地和活动地等区域。通常以居住小区(村)为单位划定,具体范围可根据流调研判结果调整。
具体济宁疫情风险等级地区名单如下:(一)高风险地区:无(二)中风险地区:无(三)低风险地区:济宁地区为低风险地区疫情的高中低风险地区的划分标准第什么是疫情的高中低风险区域高风险区域:一般是指累计新冠确诊病例超过了50例,且〖Fourteen〗 、天内有聚集性疫情发生。








