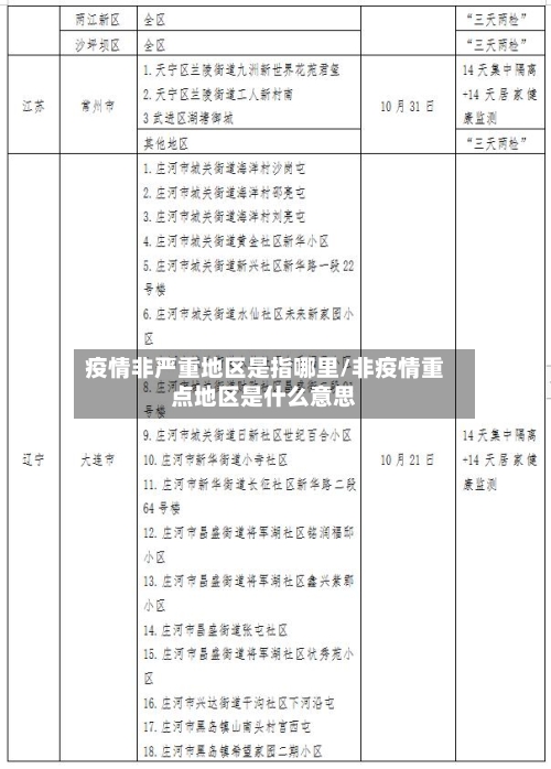
本文目录一览:〖壹〗、四川公布183个县市区疫情分区分级情况,都江堰无现症病例(低风险)_百度...〖贰〗、低中高风险地区如何划分〖叁〗、什么叫低风险区和没有疫情区?〖肆〗、全国疫情等级区域是如何划分的〖伍〗、疫情...