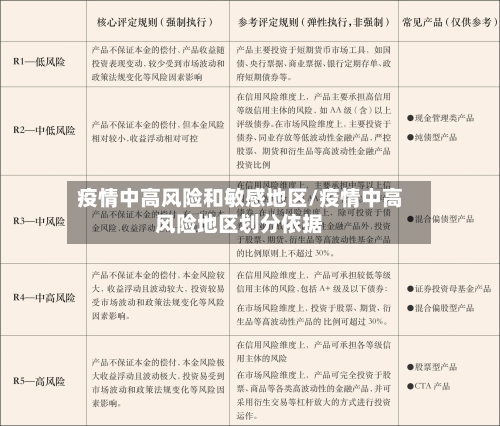
本文目录一览:〖壹〗、中高风险怎么定义的(中高风险地区标准)〖贰〗、疫情敏感区域什么意思〖叁〗、疫情中高险地区为哪些/疫情高风中风险是那些地方〖肆〗、什么是高风险地区,中风险地区,低风险地区?〖伍〗、中高风险地区怎...