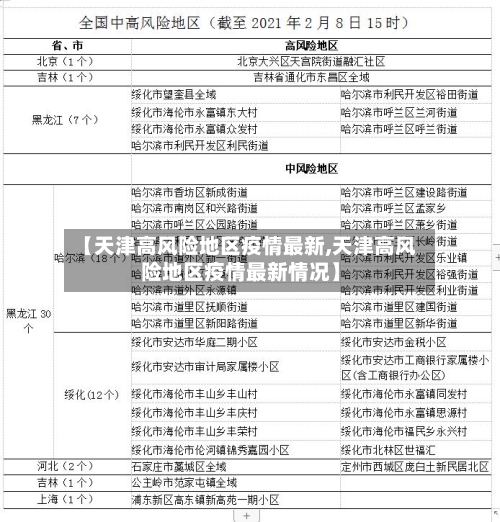
本文目录一览:〖壹〗、天津武清区疫情属于什么风险?〖贰〗、天津静海区属于什么风险等级?〖叁〗、天津本轮疫情已报告本土181+22例〖肆〗、2月16日起天津红桥区解封最新消息〖伍〗、现在天津是中高风险地区吗?〖...