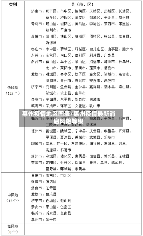
本文目录一览:〖壹〗、广东疫情重点地区名单〖贰〗、惠州盐洲岛有疫情吗〖叁〗、惠州小金口有没有疫情〖肆〗、惠州龙湖市场那边有没有疫情〖伍〗、惠州南有疫情嘛广东疫情重点地区名单广州在荔湾、番禺、增城、南沙等重点区...