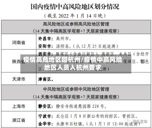
本文目录一览:〖壹〗、2022辽宁省来杭州疫情防控要求一览〖贰〗、现在上海回杭州要隔离14天吗〖叁〗、外地人进杭州最新规定〖肆〗、最新进出杭州规定!〖伍〗、杭州疫情严重吗,现在可以去吗〖陆〗、陕西西安可以回杭...