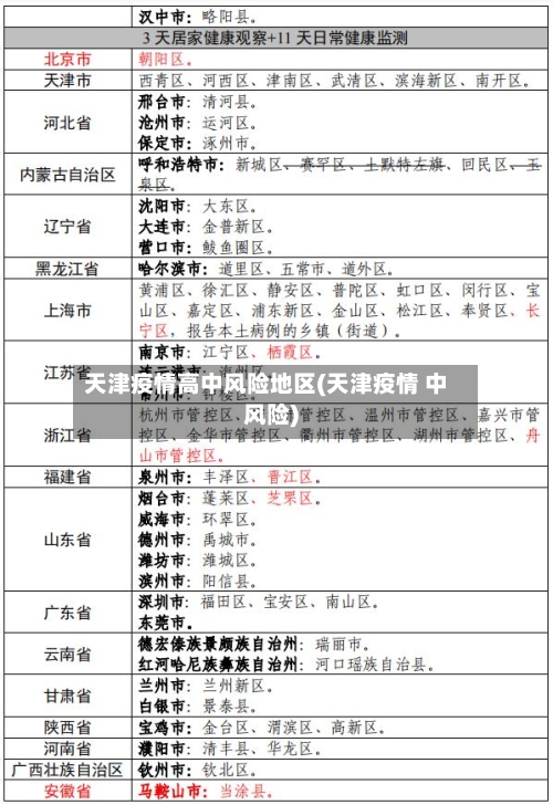
本文目录一览:〖壹〗、天津是高风险还是低风险〖贰〗、天津属于高风险还是低风险?〖叁〗、天津高风险地区有哪几个〖肆〗、天津中高风险天津是高风险还是低风险〖壹〗、截至1月20日,天津有高风险地区12处,中风险地区26处...