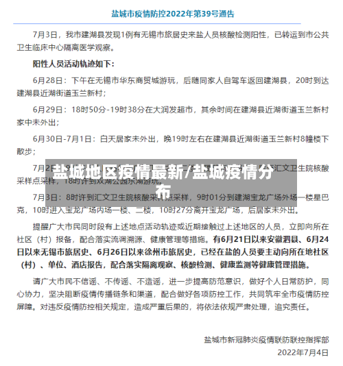
• 盐城地区疫情最新/盐城疫情分布

    本文目录一览:〖壹〗、江苏近来哪里有疫情〖贰〗、盐城新增1例确诊病例,请有关人员立即报备!〖叁〗、盐城财富港为什么没人〖肆〗、盐城属于什么风险等级江苏近来哪里有疫情月29日0-24时,江苏新增本土确诊病例5例、本土...


返回顶部