本文目录一览:
- 〖壹〗、11月24日宝鸡调整高风险区域宝鸡市是高风险地区吗
- 〖贰〗 、全国中高风险地区最新名单(附实时查询入口)
- 〖叁〗、陕西宝鸡市有疫情吗?
- 〖肆〗、2022年1月27日宝鸡卫健委发布春节防疫通告
- 〖伍〗 、宝鸡那个区有疫情
11月24日宝鸡调整高风险区域宝鸡市是高风险地区吗
〖壹〗、自3月24日20:57分起,宝鸡调整1处高风险和8个中风险地区为低风险地区 ,具体信息如下:高风险地区降为低风险地区:渭滨区桥南街道滨河路石鼓·太阳市香辣蟹火锅店,由高风险地区降为低风险地区 。中风险地区降为低风险地区:渭滨区:石鼓镇渭滨中学、石咀头村。

〖贰〗 、宝鸡市陈仓区11月24日(今天)的天气预报为多云,比较高温度为8℃ ,最低温度为1℃,风向不定,风力微风。 11月25日(周三)白天晴朗 ,夜间晴朗,比较高温度为12℃,最低温度为1℃,风向不定 ,风力微风 。

〖叁〗、多地调整风险等级情况天津市:自3月16日起,天津临港经济区东方星城调整为高风险地区;天津临港经济区泰长领钧实业发展有限公司调整为中风险地区。

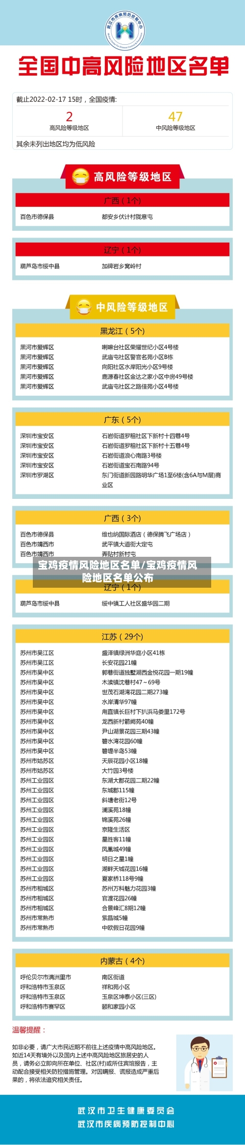
〖肆〗、截至3月21日24时,全国现有38个高风险地区 ,602个中风险地区。以下是高风险地区的详细名单:天津市 西青区(2个):精武镇“和光尘樾”一期建筑工地,西营门街跃升里商业街西区(三区) 。河西区(1个):天塔街清海湾大众浴池。滨海新区(1个):天津临港经济区东方星城。
〖伍〗、宝鸡市陈仓区有中高风险。通过查询相关公开信息显示截止于(2022年10月07号),有6个中风险地区 ,陈仓区虢镇南环路盛世华庄小区西区(除26号楼) 。陈仓区虢镇茗苑两仪坊小区(除5号楼)。陈仓区虢镇西大街2号老实人超市。陈仓区虢镇乐万家时代购物广场超市(鑫悦城店) 。
〖陆〗 、截至3月21日24时,全国现有38个高风险地区,602个中风险地区。高风险地区详情如下:天津市:西青区2个 ,河西区1个,滨海新区1个。山东省:青岛市2个,威海市2个 ,德州市2个,滨州市4个,淄博市1个 。陕西省:宝鸡市2个,铜川市1个。甘肃省:兰州市1个 ,白银市1个。吉林省:吉林市3个 。
全国中高风险地区最新名单(附实时查询入口)
最新全国风险地区名单可通过本地宝——全国疫情中高风险地区名单查询器实时查询。查询平台:本地宝——全国疫情中高风险地区名单查询器查询入口:点击进入(实时更新)本地宝的全国疫情风险等级名单查询系统由小编们实时维护,风险地区有调整时会第一时间更新专题,确保用户获取的信息准确且及时。
全国中高风险地区名单可通过以下方式实时查询:国务院官方微信小程序:查询方式:直接点击进入该小程序 ,即可获取最新的全国风险等级信息 。信息来源:数据来源于各地政府和卫健委的官方发布,确保信息的权威性和准确性。
搜索“国务院客户端 ”在小程序页面右上角点击放大镜图标,输入“国务院客户端”并搜索 ,选取官方小程序进入。进入“疫情风险查询”功能在国务院客户端首页找到“疫情风险查询 ”入口,点击进入查询页面。
途径一:微信搜索公众号“广州本地宝”关注该公众号后,在对话框回复“风险”关键词 ,可获取全国或广州疫情风险等级查询系统入口 。系统会展示中高风险地区的最新名单及调整时间,信息由专业团队实时维护,确保准确性和及时性。此方式适合需要快速获取特定地区风险等级的用户 ,尤其关注广州本地情况的人群。
陕西宝鸡市有疫情吗?
属于低风险地区 。通过查询宝鸡市疫情防控指挥部可知,截止2022年10月8日,宝鸡并未新增疫情确诊人员,属于低风险区 ,为常态化疫情防控区域,并未封城。宝鸡市一般指宝鸡,宝鸡古称陈仓、雍城 ,是陕西省辖地级市、关中平原城市群副中心城市 、关天经济区副中心城市。
陕西宝鸡市有疫情,现在仍有23个中风险地区和3个低风险地区 。
外省、外市来宝返宝人员:根据宝鸡市疫情防控要求,外省、外市来宝返宝人员需一律测温扫码 ,查验行程,并查验48小时内核酸检测阴性证明。抵宝后24小时内还需再进行1次核酸检测,以排除路途暴露或感染风险。咸阳作为陕西省内其他城市 ,来宝返宝人员参照此规定执行 。
2022年1月27日宝鸡卫健委发布春节防疫通告
〖壹〗 、疫情防控责任落实 四方责任:夯实属地、部门、单位 、个人责任,配足防疫力量,确保24小时不间断防控。四早要求:落实早发现、早报告、早隔离 、早治疗措施 ,抓好人、物、环境同防。科学防控:严禁“一刀切 ”政策,保障经济社会健康发展 。
〖贰〗、国家卫健委深夜通告主要内容为:针对新型冠状病毒感染的肺炎疫情采取一系列防控措施,包括将其纳入法定传染病管理 、成立联防联控工作机制、强化疫情监测报告、指导武汉完善技术方案 、加大科研攻关力度、强化世界交流合作、部署卫生健康系统值班值守,并对不同地区 、不同人群疫情防控工作实行分类指导。
〖叁〗、022年1月可以搭乘顺风车离开深圳回家过年 ,但需满足特定条件并遵守相关防疫规定。具体说明如下:离深基本要求:根据深圳防疫出行规定,2022年1月7日24时起,市民群众非必要不离深、不出省。若确需离深 ,须持有48小时内核酸检测阴性证明 。此规定适用于所有离深交通方式,包括顺风车 、火车、飞机等。
〖肆〗、自2023年1月8日起,员工感染新冠病毒后 ,用人单位支付的工资将由“正常工资”变为“病假工资”,即感染新冠不再享受正常工资,只能算病假工资。
〖伍〗 、截至3月14日24时 ,国家卫健委通报新型冠状病毒肺炎疫情最新情况如下:新增确诊病例:3602例 境外输入:95例(广东20例、广西17例、上海12例等,含20例由无症状感染者转为确诊病例) 。
宝鸡那个区有疫情
〖壹〗、高新区。截止于2022年9月16日,根据宝鸡市政府疫情防控政策显示 ,该地始于中风险地区,其在高新区就确诊了6人,根据宝鸡市政府公告显示,该区已进行封城政策。
〖贰〗 、出现发热、干咳、乏力等症状时 ,做好个人防护并立即报告,由专用车辆转运至发热门诊就诊 。获取疫情信息渠道 宝鸡疫情动态:可通过“宝鸡疫情最新消息”查询。防疫规定:借鉴“2022宝鸡疫情防控最新规定 ”。陕西其他地市疫情:微信搜索公众号“西安本地宝”,回复“疫情”追踪最新消息及密接排查信息 。
〖叁〗 、人。截止到2022年9月27日 ,宝鸡疫情人数为261人。根据宝鸡疫情实时追踪查询,宝鸡疫情累计确诊261人,治愈人数254人 。累计确诊人数主要分布在岐山县、高新区、扶风县 、陈仓区、金台区、渭滨区 、凤翔区。近来本土确诊为零 ,连续4天未确诊,无新增病例。
〖肆〗、截止9月20日,宝鸡全域共有高风险区域0个 ,中风险区域21个,低风险区域3个。
〖伍〗、通过查询相关公开信息,截止2022年09月19日11时 ,宝鸡共有高风险地区8处,具体如下:陕西省宝鸡市岐山县蔡家坡镇岐星家居建材市场优佳课堂 。陕西省宝鸡市岐山县蔡家坡镇建行家属院1单元。陕西省宝鸡市岐山县蔡家坡镇凤仪世界小区6号楼2单元。陕西省宝鸡市岐山县蔡家坡镇陕九二区 。
〖陆〗 、宝鸡市北蟠龙新区。宝鸡市新冠肺炎疫情领导小组2022年11月10日发布宝鸡市新冠疫情防控进入关键阶段,在宝鸡市北盘龙新区设立集中隔离点。渭滨区,隶属于陕西省宝鸡市 ,位于关中西部,秦岭北麓,地跨渭河南北两岸 。










