本文目录一览:
- 〖壹〗 、江苏苏州属于什么风险地区
- 〖贰〗、防控二类地区是指什么
- 〖叁〗、暑期将近,跨省出行这些地区不再查核酸
- 〖肆〗 、货代关注!上海港深夜通知!江浙皖继续从严管控!
- 〖伍〗、新冠变异毒株“德尔塔”持续扩散,南京何以几近封城?
江苏苏州属于什么风险地区
江苏苏州属于中低风险地区 。中低风险不等于零风险 ,近期,国内疫情呈现点多、面广 、频发,疫情防控形势依然严峻复杂 ,要始终坚持“外防输入、内防反弹”,持续落实落细常态化疫情防控各项措施,进一步压实“四方责任 ” ,落实“四早”要求。

苏州市全域为低风险地区。低风险不等于零风险,“解封”不等于“解防 ” 。近期,国内疫情呈现点多、面广 、频发 ,疫情防控形势依然严峻复杂,要始终坚持“外防输入、内防反弹”,持续落实落细常态化疫情防控各项措施,进一步压实“四方责任” ,落实“四早 ”要求。

苏州风险地区有:中风险区,竹辉路(人民路至相王弄段)两侧沿街店铺、养蚕里菜场、养蚕里新村41到49,5560 、6999幢、玉兰社区高家村。低风险区 ,东、南至护城河,西至人民路 、北至十全街区域(中风险区除外) 。

是。根据国家疫情防控中心资料显示截止到2022年12月16日苏州属于高风险地区,苏州 ,简称“苏”,古称姑苏、平江,江苏省辖地级市 ,是国务院批复确定的长江三角洲重要的中心城市之一。
需要 。苏州位于中国江苏苏州市,潼关位于陕西省渭南市潼关县北,苏州属于中风险地区 ,潼关属于中高风险地区,苏州去潼关需要隔离7天,并做好健康监测。
苏州回永康不需要隔离。根据相关公开信息查询高风险区旅居史来返人员,实施7天集中隔离医学观察管控措施。中风险区旅居史来返永人员 ,实施7天居家隔离医学观察管控措施不具备居家条件实施集中隔离 。低风险区旅居史来返永人员,实施3天日常健康检测,第3天各开展一次核酸检测。苏州属于低风险地区。

防控二类地区是指什么
防控二类地区主要指在特定蚊媒传染病(如登革热、基孔肯雅热)传播风险评估中 ,存在较高风险的省份 。 定义标准 二类地区的划分依据主要为两点:伊蚊活跃期较长或存在本地病例及聚集性疫情风险。这类地区需加强蚊媒监测和病例预警,防止疾病暴发。
疫情防控中的“二类地区”并没有全国统一标准,但在实际管理中通常对应两类划分:中风险区或管控区 。按高中低风险区划分 在疫情常态化管理阶段 ,若某区域连续7天出现新增确诊病例,或存在单起疫情但传播风险较高时,可能被列为中风险区(类比“二类地区”)。
二类地区的定义与现状 基孔肯雅热主要通过蚊虫叮咬传播 ,国内将存在伊蚊媒介 、曾有输入病例或局部传播风险的区域划分为二类防控区。例如云南、广东等边境或湿热地区,近年来偶有输入病例报告,但本土传播链尚未大规模扩散 。
疫情防控二类地区主要指根据疫情风险程度划分出的中等风险区域。在疫情常态化防控阶段 ,为了更有效地管理疫情,部分地区会采用分级管理的方式。二类地区的划分就是基于对病毒传播速度、阳性感染者数量等多个指标进行综合研判后决定的 。
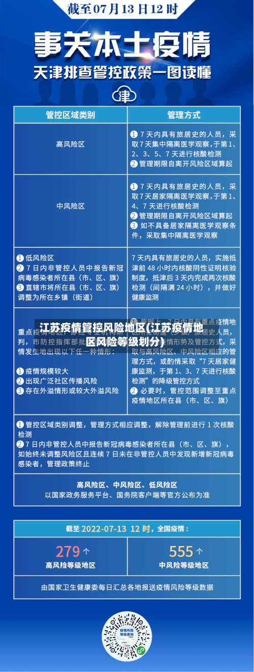
低风险区:同一县区内除高 、中风险区外的其他区域。 防控措施要求 高风险区:执行“足不出户、上门服务 ”封控措施,若新增病例可能延长封控。 中风险区:实施“人不出区、错峰取物”管控模式。
暑期将近,跨省出行这些地区不再查核酸
暑期跨省出行,江苏多地及海南部分地区对特定人员不再查验核酸证明 ,具体如下:江苏多地政策调整概况:6月25日及26日,江苏南京 、徐州、常州、苏州、连云港等多地调整防疫政策,对低风险地区或全域低风险地区来(返)人员实行自由流动措施 。
江苏多地 低风险地区人员自由流动 ,不再查验核酸证明。6月20日,江苏省交通运输厅官方网站发布,在“两站一场”出口处查验旅客行程卡 ,对不带“* ”人员,直接放行。
而且去到北京以后不能聚会,不能聚餐 ,需要及时的做核酸检测 。在河南当地旅行的事情已经暂停了,将近三个多月的时间,对于喜欢外出旅行的人员。在了解到了可以跨省出行时 ,就会觉得是一件非常高兴的事情,高兴之余再考虑出门旅行时还是需要注意好个人的防护问题。
国内游市场从去年11月份开始,到现在已经停滞将近8个月的时间,整个行业都已快到了弹尽粮绝的地步 , 旅游 业不能在失去暑期国内游市场了 。虽然近来各省文旅部门陆续宣布恢复了 旅游 企业的跨省游业务,但受制于各地的出行防疫政策,跨省游恢复最终落地还需要各地相关部门的支持。
货代关注!上海港深夜通知!江浙皖继续从严管控!
〖壹〗 、上海港深夜发布新管控要求 ,江浙皖地区对集卡运输从严管控,货代需关注以下关键信息并调整运输方案:上海港最新管控要求自4月2日零时起,离沪人员(含集卡司机)需满足以下条件:核酸检测:48小时内核酸检测阴性证明。抗原检测:24小时内抗原检测阴性证明(若能提供24小时内核酸检测阴性证明 ,则无需抗原证明) 。
〖贰〗、上海港4月2日零时起实施新版防疫通行证要求,离沪人员须持48小时内核酸阴性证明及24小时内抗原检测阴性证明(或提供24小时内核酸阴性证明替代抗原检测)。江浙皖地区对集卡运输实施严格管控,部分区域劝返带星司机或要求工厂接驳 ,建议自上海出口货物转由宁波港或通过驳船转运至上海港。
〖叁〗、就在上海市发布通告后,首批实施封控区内的部分物流企业相继发布通知,暂停进仓收货 、发货业务 ,配合防疫管控要求,全面停止作业,直至2022年4月1日5时恢复 。业务停滞令不少货代和卖家十分苦恼。
新冠变异毒株“德尔塔”持续扩散,南京何以几近封城?
〖壹〗、南京几近封城主要与新冠变异毒株“德尔塔 ”的强传播性、禄口世界机场防疫漏洞 、疫情快速扩散及外溢等因素有关,具体如下:德尔塔毒株的高传播性病毒特性:德尔塔毒株具有传播速度快、病毒载量高、潜伏期短 、症状不典型等特点 ,这使得其更容易在人群中快速传播,增加了疫情防控的难度。
〖贰〗、其实他就是我们所说的新冠肺炎的进化体,因为我们已经对于新冠病毒这么一个病毒 ,采取了非常有用的疫苗和一些治疗方案,而在这个时候它会形成,一种耐药性 ,从而久之他也会开始变异,变异是必然的,即使这一次没有德尔塔变异毒株在后面也会有别的变异病毒。
〖叁〗、南京近期出现的新冠病毒情况并非全新病毒 ,而是德尔塔毒株的流行 。以下是关于此情况的具体说明:德尔塔毒株的特点:德尔塔毒株最早在印度发现,具有传播力强 、复制快、体内载量高等特点,是近来发现的传播能力最强的新冠变异病毒之一。
〖肆〗、病毒变异后不可控 针对已经确诊的病例进行毒株分析 ,此次南京疫情的毒株属于新冠变异的德尔塔毒株,高传染、强适应 、转阴慢是其主要的特点,即使接种的新冠疫苗,依然存在被感染的风险 ,而且高传播速度,让更多的人暴露在危险之中。









