本文目录一览:
- 〖壹〗 、朝阳市哪里的疫情
- 〖贰〗、辽宁朝阳疫情严重吗
- 〖叁〗、陕西宝鸡来辽宁朝阳疫情有什么规定
- 〖肆〗 、疫情区有哪些
- 〖伍〗、有疫情的地方名单
朝阳市哪里的疫情
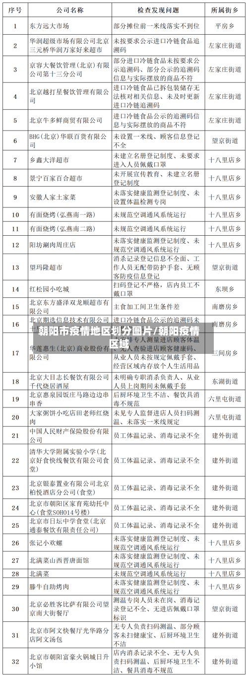
双塔区。通过查询疫情信息 ,截止2022年11月4日,朝阳市现有19例确诊病例,主要指在双塔区 ,该区有4个中高风险地区 。

例。通过查询卫健委发布的信息显示:朝阳新增16例本土无症状感染者,其中鞍山市报告1例、抚顺市报告1例、丹东市报告4例 、朝阳市报告1例。疫情期间,市内所有居民都要积极配合防疫措施,及时做核酸 。

严重。据查询辽宁朝阳疫情防控有关部门发布通告 ,截止2022年10月30号,辽宁朝阳连续七天新增病例,属于中高风险地区 ,所以疫情是很严重的,为了防控疫情,辽宁朝阳双塔区文祥豪府已经实行了静态封控管理 ,不可以随意进出。
新增病例。通过查询辽宁省疫情报告了解到:10月14日0-24时,辽宁省新增8例本土新冠肺炎确诊病例,其中朝阳市报告4例 ,截止2022年10月15日15时,朝阳共有低风险地区1处,中风险地区1处 。疫情期间做好个人防护措施 ,少去人员密集的公共场所。
没有。通过查询朝阳市疫情防控中心了解到截止到2022年12月23日朝阳市全市都是常态化地区,因此建平县是没有疫情的 。建平县,隶属于辽宁省朝阳市,位于辽宁省西部 ,燕山山脉向辽沈平原的过渡地带。

辽宁朝阳疫情严重吗
〖壹〗、通过查询相关资料显示,辽宁朝阳疫情不严重。截止2022年9月6日,辽宁朝阳暂无高中低风险地区 ,全域都是常态化防控区域 。所以辽宁朝阳疫情不严重。具体消息可关注官方网站,获得第一手权威信息。
〖贰〗、截止至2022年12月7日,不严重 。根据辽宁防控办官方网站显示 ,朝阳确诊病例较少,处于低风险地区,不严重。朝阳市 ,辽宁省辖地级市,古称龙城 、柳城、兴中。如今的朝阳市东连辽宁中部工业城市群,南临渤海之滨 。
〖叁〗、严重。据查询辽宁朝阳疫情防控有关部门发布通告 ,截止2022年10月30号,辽宁朝阳连续七天新增病例,属于中高风险地区,所以疫情是很严重的 ,为了防控疫情,辽宁朝阳双塔区文祥豪府已经实行了静态封控管理,不可以随意进出。
〖肆〗 、新增病例。通过查询辽宁省疫情报告了解到:10月14日0-24时 ,辽宁省新增8例本土新冠肺炎确诊病例,其中朝阳市报告4例,截止2022年10月15日15时 ,朝阳共有低风险地区1处,中风险地区1处 。疫情期间做好个人防护措施,少去人员密集的公共场所。
陕西宝鸡来辽宁朝阳疫情有什么规定
〖壹〗、日居家隔离。宝鸡是陕西省的市级城市 ,有青铜器之乡之称 。朝阳市,位于辽宁西部。辽宁省省辖市。截止2022年10月10日,陕西宝鸡和辽宁朝阳是低风险地区 ,从宝鸡到朝阳需要7日居家隔离 。记得每天要做核酸检测。
〖贰〗、022年宝鸡市春节返乡人员最新规定如下:总体要求春节期间拟来宝返宝人员需主动提前向目的地村(社区)报备,说明离返地点 、来宝返宝时间、交通工具等信息,并在来宝返宝途中全程做好个人防护,返乡后积极配合落实属地疫情防控措施。
〖叁〗、对中高风险地区来宝返宝人员:继续执行集中隔离14天措施(隔离时间从离开上述地区时间计算) ,期间开展4次(13天)核酸检测 。
疫情区有哪些
〖壹〗 、指划定的中、高风险区,感染者的发现点、居住点、工作点 、活动点及相关区域。(二)管控区 指感染者的密切接触者、次密切接触者及共同暴露高风险人群的居住点、工作点 、活动点及相关区域。(三)防范区 指封闭区、管控区以外可能暴露的重点人群的活动区域 。“三区防控指引 (一)封闭区 实行封闭管理。
〖贰〗、北京疫情防范区域主要包括昌平区部分区域,以及丰台区部分采取健康监测措施的区域 ,具体名单及情况如下:昌平区防范区域 范围:昌平区北七家镇 、沙河镇其他区域(未被划定为封控区、管控区的部分)。管理措施:强化社会面管控,严格限制人员聚集规模,减少非必要活动。
〖叁〗、疫情风险区的划分主要依据病例数量 、传播风险、区域特征及防控需求 ,通常分为高、中 、低风险区,具体标准及查看方式如下:划分标准高风险区:病例数较多,且存在明显社区传播风险(如聚集性疫情) 。通常以小区、村组或楼栋为单位划定 ,实行“足不出户、上门服务 ”的封控措施。
〖肆〗、广东省“两热”(基孔肯雅热和登革热)疫情高风险区涉及以下地区:深圳市福田区福保街道菩提路216号点彩人家28栋该区域被明确列为高风险区,需重点关注蚊媒传播风险。基孔肯雅热和登革热均通过伊蚊叮咬传播,居民应加强防蚊措施 ,如清理积水容器 、使用蚊帐或驱蚊剂,避免蚊虫滋生 。
有疫情的地方名单
北京,天津,河北 ,山西,内蒙古,辽宁 ,吉林,黑龙江,上海 ,江苏,浙江,安徽 ,福建,江西,山东 ,河南,云南,西藏,陕西 ,甘肃,青海,宁夏 ,新疆。
数值去除无症状转确诊)。 21个省级区域有新增阳性(昨23个) 。单日新增阳性777例(昨731例)。全国新增数值比昨日多46例。 上海、湖南连续多日清零,海南、湖北清零,甘肃首日清零 。
中国疫情死亡比较多的地区是湖北 ,累计死亡4512例。









