本文目录一览:
- 〖壹〗、中高风险地区名单全国实时更新(附查询入口)
- 〖贰〗 、就近来来看,浙江到底算不算是高风险地区
- 〖叁〗、杭州疫情风险等级
- 〖肆〗、一类,二类,三类,四类,风险地区
- 〖伍〗、浙江属于低风险地区吗?
中高风险地区名单全国实时更新(附查询入口)
〖壹〗 、全国风险等级查询入口国务院微信小程序用户可通过微信搜索“国务院客户端”小程序,进入后点击“疫情风险查询 ”功能 ,即可查看全国中高风险地区实时名单。该平台数据由国家卫生健康委员会提供,更新及时且权威 。

〖贰〗、最新全国风险地区名单可通过本地宝——全国疫情中高风险地区名单查询器实时查询。查询平台:本地宝——全国疫情中高风险地区名单查询器查询入口:点击进入(实时更新)本地宝的全国疫情风险等级名单查询系统由小编们实时维护,风险地区有调整时会第一时间更新专题,确保用户获取的信息准确且及时。

〖叁〗、查询方式:点击进入上海本地宝的风险专题页面 ,可获取全面的风险地区数据。附加功能:关注微信公众号“上海本地宝”,在对话框搜索【风险】,即可便捷获取实时更新的全国疫情风险等级和中高风险地区名单 。注意:以上数据仅限于中国大陆地区 ,不包括港澳台。


就近来来看,浙江到底算不算是高风险地区
〖壹〗 、浙江地区风险等级情况截至近来,浙江省无高风险地区,有中风险地区分布在宁波市(镇海区蛟川街道的临江小区和宁波阿尔卑斯电子有限公司) ,其他城市均为低风险地区。
〖贰〗、综上所述,虽然浙江省存在中高风险区域,但通过全社会的共同努力 ,我们有信心和能力控制疫情,保障人民的生命安全和身体健康 。
〖叁〗、就近来来看,浙江不算是高风险地区。浙江省内近来没有疫情中高地区 ,所以它不算是一个高风险的地区。但是!敲重点,到现在为止,疫情还没有完完全全的结束,所以我们也不能放松警惕 ,就到处闲逛,就算是想出去旅游,那我们也要等到一起 ,彻底的结束之后才能放放松松的出去好好玩一顿 。
杭州疫情风险等级
杭州市风险等级与核酸检测要求:2022年2月12日起,杭州市全域调整为低风险地区。旅客从杭州萧山世界机场乘机出发时,除目的地有特殊防疫政策要求外 ,无需提供核酸检测阴性报告。例如,杭州飞往北京的航班已逐步恢复,且不再强制要求核酸检测(需以北京最新政策为准) 。
西湖区风险等级情况:截至2022年2月5日04时 ,西湖区没有中高风险地区,全域为低风险地区。杭州市整体风险等级名单(截至2022年2月4日):高风险地区(1个):富阳区咕甜全球母婴店(咕甜全球进口母婴生活馆)。
第三步,点击页面中的“疫情防控行程证明”选项 。第四步 ,接着点击“疫情风险等级查询”。点击后会进入一个查询界面。第五步,将城市设置为“浙江省杭州市 ”,然后根据个人需求选取具体的区县。设置完成后,即可查看到该地区的疫情风险等级 。
例如 ,若杭州存在中高风险区,且用户在14天内到访过杭州,行程卡可能显示“杭州市*”。杭州风险区域动态调整:根据公开信息 ,杭州曾新增中风险地区(如12月7日新增一处),此类调整会直接影响行程卡星号显示。若中高风险区被降级或解除,行程卡星号会相应取消 。
一类,二类,三类,四类,风险地区
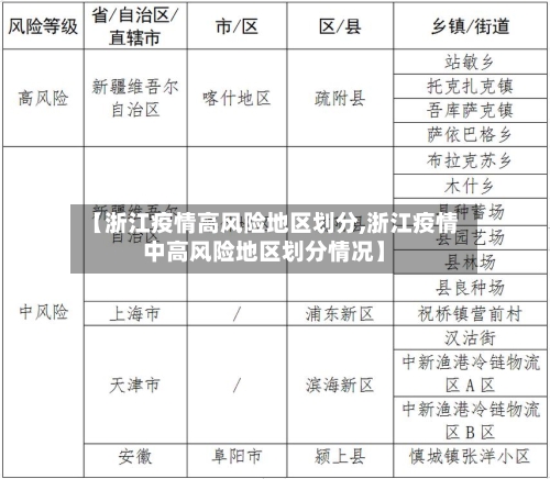
〖壹〗 、一类、二类、三类 、四类风险地区的划分主要依据媒介伊蚊的地域分布、活跃期长短以及疫情发生的风险等因素。一类地区:定义:媒介伊蚊活跃期较长、既往报告登革热本地病例较多 、聚集性疫情发生风险相对较高的省份。包括:浙江、福建、广东、广西 、海南、云南 。
〖贰〗、二类地区(342个县市区):高原 、山地占比高 ,交通条件有限,公共服务覆盖不均衡。自然条件较一类地区更为严酷,或地理位置更偏远;基础设施和公共服务水平低于一类地区 ,但未达到极端恶劣程度。三类地区(131个县市区):边境线或特殊地貌区域,气候恶劣,常住人口密度低于全国平均水平 。
〖叁〗、国内省级行政区的风险分级 Ⅰ类地区(高风险): 浙江、福建 、广东、广西、海南 、云南。这些省份伊蚊活跃期长 ,过去登革热本地病例较多,发生聚集性疫情的风险较高。 Ⅱ类地区(中风险): 上海、江苏、安徽 、江西、山东、河南、湖北 、湖南、重庆、四川 、贵州 。
〖肆〗、第一类高风险 也门、俄罗斯 、伊拉克、利比亚、乌克兰:存在政治动荡 、经济制裁或恐怖主义活动,交易风险高。第二类高风险 马里、布隆迪、科索沃 、塞尔维亚、克罗地亚:因政治局势、经济或社会环境不稳定被列为高风险区域。第三类高风险 缅甸、特立尼达和多巴哥:交易可能面临合规审查或限制。
〖伍〗 、五类小区是低风险地区 。一类小区。是指有确诊病例或阳性无症状感染者的小区。小区整体封闭,封闭确诊病例或阳性无症状感染者居住单元 ,连续封闭14天 。禁止人员车辆出入。(三)二类小区。是指有密切接触者或次密接触者的小区 。小区连续封闭14天,限制人员车辆出入,小区居民每户3天1人次外出采购生活物资。
〖陆〗、疫情防控三类地区是根据疫情严重程度等多方面因素划分的不同管控区域类型。一类地区通常是疫情最为严重、传播风险极高的区域 ,可能会实施较为严格全面的管控措施,如全域封闭管理 、人员足不出户等 。二类地区疫情严重程度次之,管控措施会相对宽松一些 ,可能会限制人员流动,部分区域进行管控等。
浙江属于低风险地区吗?
宁波来返杭州滨江的通行政策为:宁波作为省内低风险地区,来返杭州滨江需出示浙江健康码绿码。具体说明如下:基本通行要求:宁波属于省内低风险地区 ,按照规定,省内低风险地区返滨人员,凭借浙江健康码绿码即可通行 。
浙江属于低风险地区。据浙江省卫健委消息 ,浙江省县域疫情风险地图“五色图”已更新,该省所有县(市、区)均为绿色低风险,疫情态势持续向好。
外省来杭州滨江的封控规定主要根据出发地疫情风险等级划分,具体如下:无疫情省份来滨返滨人员 凭杭州健康码绿码 ,配合行程卡查验,可正常通行,无需额外证明或隔离。有疫情省份(浙江省除外)低风险地区来滨返滨人员 须持48小时内核酸检测阴性证明方可来滨返滨 。









