本文目录一览:
- 〖壹〗 、国家卫健委:26日新增确诊病例200例,本土162例
- 〖贰〗、截至3月4日24时新型冠状病毒肺炎疫情最新情况
- 〖叁〗、刚刚北京通报最新疫情!6月14日核酸检测阳性59份
- 〖肆〗 、截至4月25日24时新型冠状病毒肺炎疫情最新情况
- 〖伍〗、截至10月17日24时新型冠状病毒肺炎疫情最新情况
国家卫健委:26日新增确诊病例200例,本土162例
月26日0—24时 ,全国新增确诊病例200例,其中本土病例162例,境外输入病例38例 。

月26日0—24时 ,国家卫健委通报新增本土确诊病例80例,无症状感染者274例,具体数据及情况如下:新增确诊病例:共102例,其中境外输入22例 ,本土80例。

月26日0—24时,31个省(自治区、直辖市)和新疆生产建设兵团报告新增本土确诊病例5例,新增本土无症状感染者18例。

月25日0—24时 ,国家卫健委通报新增确诊病例249例,其中本土病例93例,境外输入病例156例 。

截至3月4日24时新型冠状病毒肺炎疫情最新情况
021年3月4日孟加拉国疫情情况如下:新增病例:当天记录619例新的冠状病毒病例 ,感染总数达到548,549例。死亡情况:截至周四上午8点的24小时内,共有7人死亡 ,死亡人数攀升至8,435人。康复情况:同一时期,另有841人通过在家治疗和医院护理从新冠肺炎康复 ,康复总数达到500,468人。
截止2021年3月4日24时,据31个省(自治区、直辖市)和新疆生产建设兵团报告,累计报告确诊病例89952例 。现有确诊病例178例(其中重症病例1例) ,累计治愈出院病例85138例,累计死亡病例4636例,现有疑似病例2例。累计追踪到密切接触者980117人 ,尚在医学观察的密切接触者4440人。
截至2023年3月4日,中国新型冠状病毒肺炎(COVID-19)的累计确诊病例达到102,006人 ,累计死亡病例为4,846人,治愈病例数为96 ,697人 。 中国工程院院士钟南山指出,实现全球群体免疫通过疫苗接种可能需要2至3年,甚至更长时间。
河北新增确诊病例最新消息更新时间:3月5日2022年3月4日0—24时 ,河北省新增本土新型冠状病毒肺炎确诊病例6例,新增本土无症状感染者1例。截至3月4日24时,河北省现有本土确诊病例12例;尚在医学观察本土无症状感染者2例 。
截至3月14日24时,新型冠状病毒肺炎疫情情况如下:新增确诊病例 总体情况:31个省(自治区 、直辖市)和新疆生产建设兵团报告新增确诊病例3602例。境外输入病例:95例。
刚刚北京通报最新疫情!6月14日核酸检测阳性59份
〖壹〗、月14日北京核酸检测阳性59份 ,其中地坛医院已在院病例27份,新增确诊病例21份,有待诊断的阳性检测11份 。具体情况如下:整体检测情况:6月14日 ,按照“应检尽检、愿检尽检 ”原则,北京全市核酸检测机构共检测76499人,结果阳性59份。
〖贰〗 、截至6月19日24时 ,北京市累计报告本地确诊病例625例,其中自6月11日新发地聚集性疫情发生以来累计报告本地病例205例,未超过200人确诊的单一时间节点数据 ,但需关注疫情动态变化。
〖叁〗、病例基本情况身份:海淀区定慧里小学东校区学生,居住在海淀区八里庄街道定慧西里14号楼 。家庭情况:其母亲于3月14日在京外核酸检测结果为阳性。当前状态:已转入定点医院治疗。在京主要活动轨迹3月10日放学后由大姨或姥姥接送,在定慧东里及定慧公园-怡乐园玩耍 ,与2名女孩一同活动。
〖肆〗、北京顺义区3月14日发现一例阳性检测者,系外区确诊病例密接人员,相关处置情况及行程轨迹如下:阳性人员发现与处置3月14日上午,顺义区接外区横转信息 ,一名周末临时到顺义居住的外区人员为外区新冠肺炎确诊病例的密切接触者 。
〖伍〗 、新发地这波疫情的范围主要是在北京市的部分地区,持续的时间有可能在一个月左右!此次疫情,或许会让不少国人担心 ,对于疫情的发展,李兰娟院士是这样说的:“我们现在警惕性都很高了,针对北京的情况 ,只要把所有的感染源都找到了,不要有遗漏就不会大暴发。”(下图:李兰娟院士) 北京新发地疫情最新情况和疫情应对措施。
截至4月25日24时新型冠状病毒肺炎疫情最新情况
新增无症状感染者情况:全国报告新增无症状感染者30例,其中境外输入无症状感染者7例;当日转为确诊病例4例(无境外输入);当日解除医学观察9例(境外输入6例);尚在医学观察无症状感染者1000例(境外输入151例) 。港澳台地区累计病例:累计收到港澳台地区通报确诊病例1511例。其中:香港特别行政区1037例(出院753例 ,死亡4例)。
自4月25日起,北京市将朝阳区垡头街道垡头西里社区、三间房乡艺水芳园社区、南磨房乡南新园社区 、十八里店乡周家庄中路19号院和房山区窦店镇于庄村这5个地区升级为中风险地区 。信息来源:4月25日北京市新型冠状病毒肺炎疫情防控工作第314场新闻发布会。
截至4月11日24时,全国新型冠状病毒肺炎疫情情况如下:新增确诊病例:全国31个省(自治区、直辖市)和新疆生产建设兵团报告新增确诊病例99例 ,其中97例为境外输入病例,2例为本土病例(均来自黑龙江);无新增死亡病例。
新增确诊病例:281例 境外输入:179例(广东79例,上海24例,福建16例 ,广西12例,天津11例,北京9例 ,山东9例,四川8例,河南3例 ,辽宁2例,浙江2例,吉林1例 ,江苏1例,重庆1例,甘肃1例) ,含16例由无症状感染者转为确诊病例(广东5例,四川5例,河南2例,广西2例 ,辽宁1例,浙江1例) 。
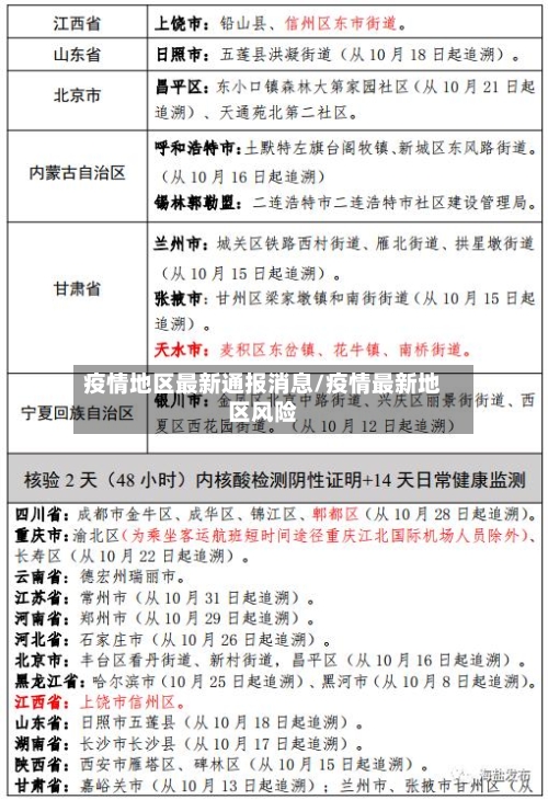
截至10月17日24时新型冠状病毒肺炎疫情最新情况
〖壹〗、累计追踪到密切接触者1212607人,尚在医学观察的密切接触者20493人。无症状感染者情况:新增无症状感染者9例(境外输入7例 ,本土2例,均在云南德宏傣族景颇族自治州)。当日转为确诊病例1例(境外输入) 。当日解除医学观察16例(境外输入13例)。尚在医学观察的无症状感染者360例(境外输入346例)。
〖贰〗 、出院情况:经收治医院全力救治,符合国家《新型冠状病毒肺炎诊疗方案》(试行第八版)解除隔离标准 ,治愈出院。转入集中隔离点继续接受14天医学观察及随访 。累计数据截至10月17日24时,成都市累计报告确诊病例328例(其中境外输入183例),累计出院290人 ,死亡3人,35例境外输入确诊病例正在定点医院隔离治疗。
〖叁〗、0月24日0-24时,当地无新增新冠肺炎确诊病例 ,新增出院2例,新增境外输入无症状感染者1例;自贡富顺县发现1例省外关联输入本地无症状感染者,市疾控提醒与病例轨迹有交集者及时报备。疫情通报概况 10月24日0-24时,无新增新冠肺炎确诊病例 ,新增出院2例,新增境外输入无症状感染者1例 。
〖肆〗、四川省新型冠状病毒肺炎疫情最新情况 (10月17日发布)10月16日0一24时,全省新冠肺炎疫情最新 情况如下:新增外省返川感染者5例 ,均为闭环转运 (确诊病例4例,无症状感染者1例)。新增省内感染者29例,均为无症状感染者 (南充17例 ,泸州5例,德阳2例,乐山2例 ,雅 安2例,凉山1例)。
〖伍〗、截至10月27日24时,新型冠状病毒肺炎疫情最新情况如下:新增确诊病例:262例境外输入病例48例(福建13例 ,广东11例,四川7例,北京5例,上海4例 ,云南4例,江苏2例,天津1例 ,内蒙古1例),含1例由无症状感染者转为确诊病例(在四川) 。









