【金华地区疫情汇总图片查询,金华疫情分布】

本文目录一览:

金华有没有疫情,

通过查询相关资料显示,浙江金华市没有疫情 。因为了解当地的疫情防控政策可以知道浙江金华没有封闭管理的县和市区 ,所以没有疫情 。包括武义县、磐安县 、金华开发区、度婺城区、兰溪市 、永康市和浦江县 ,都属于安全地区知。

【金华地区疫情汇总图片查询,金华疫情分布】-第1张图片

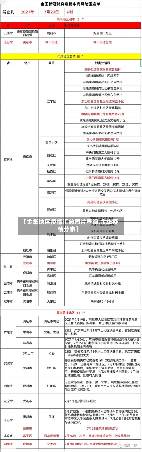
022年11月28日浙江省金华新型冠状病毒肺炎疫情通报 11月27日0-24时,11个市报告新增本土阳性229例,其中集中隔离点检出143例、居家隔离检出14例、卡口拦截44例 、社区筛查20例、居家健康监测5例、单位筛查2例 、主动就诊1例 ,均已落实管控措施。11个市报告新增确诊病例65例 。

【金华地区疫情汇总图片查询,金华疫情分布】-第2张图片

没有。根据国家疫情防控中心显示:2022年9月13日23时20分,金东区在对重点人员核酸检测中发现一例新冠肺炎病毒初筛阳性人员,经区 、市疾控中心复核阳性。

【金华地区疫情汇总图片查询,金华疫情分布】-第3张图片

12月2日0-24时金华本土新增1例确诊+48例无症状

〖壹〗、金华市各县疫情详情请见文末↓↓↓12月2日0-24时 ,11个市报告新增本土阳性464例,其中集中隔离点检出256例、居家隔离检出42例 、卡口拦截119例、社区筛查38例、单位筛查5例 、主动就诊4例,均已落实管控措施 。11个市报告新增确诊病例110例。

〖贰〗、月25日0—24时 ,31个省(自治区、直辖市)和新疆生产建设兵团报告新增确诊病例具体情况如下:总体新增确诊情况:新增确诊病例206例。

〖叁〗 、月9日0—24时,全国新增本土确诊病例3034例,新增本土无症状感染者10551例 ,具体数据及分析如下:新增本土确诊病例分布 广东(1115例)、北京(924例)、重庆(240例)位列前三,合计占比超75% 。其他省份中,海南(122例) 、河南(104例)、四川(100例)等10个省份新增病例超50例。

〖肆〗、月1日0-24时 ,全国新增本土新冠肺炎确诊病例53例 ,无症状感染者1例,均在内蒙古呼伦贝尔市;12月2日,哈尔滨新增1例本土确诊病例 、2例初筛阳性感染者 ,均为满洲里市确诊病例密接者,哈尔滨启动部分地区第一轮全员核酸检测,并发布疫情防控第40号公告 ,对主动核检阳性人员奖励1万元。

〖伍〗 、022年5月25日0—24时,上海新增本土新冠肺炎确诊病例48例,无症状感染者290例 ,新增本土死亡1例 。具体信息如下:本土确诊病例 新增确诊病例总数:48例,含31例由既往无症状感染者转为确诊病例,新增治愈出院344例。病例分布区域及发现方式:闭环隔离管控中发现:17例。

浙江省金华市柳青有疫情吗

有 。通过查询相关资料显示:2022-08-2209:16发布数据 ,8月21日0-24时,浙江新增本土2+2,其中:温州市2+0 ,金华市0+2 ,现有本土确诊121例,尚在医学观察的无症状感染者423例,新增境外输入1(由此前境外输入的无症状感染者转为确诊)+11 ,因此该地区有疫情 。

没有。截止至2022年9月4日,通过查询义务市防疫要求规定,柳青社区已经实现新冠肺炎病例数清零的壮举 ,没有疫情,但仍需做好疫情防控工作,尽量避免参加聚会等人群聚集场所。

没有 。2022年8月19日0时至24时义乌柳青 ,全市报告无新增本土确诊病例,无新增本土无症状感染者。无新增境外输入确诊病例,无新增境外输入无症状感染者。了解详细情况可关注当地官方网站 ,获取第一手权威信息 。

没有。国内本土疫情仍呈现多点散发、多地频发的态势,经上级部门综合研判,三挺路夜市暂不具备开市条件 ,具体开市时间另行通知。夜市在唐代后期的大城市中已出现 。宋朝北宋年间统治者明令允许夜市 ,在北宋东京(现河南开封市)。现今所指为主要於夜间做买卖的市场,可能贩售杂货、饮食小吃 、游戏等。

行业趋势与波音的长期布局波音任命中国出生高管领导中国业务,反映了疫情后跨国企业加速本地化的趋势 。此前空客已采取类似策略 ,任命中国籍高管徐岗担任空客中国首席执行官。柳青的任命进一步凸显中国市场对全球航空制造业的战略价值。

司机群体形象:柳青指出,滴滴司机中既有背着养家糊口责任的劳动者,也有在疫情期间冒着危险接送医护人员的英雄 ,更是有着亲人和爱人的普通人 。在疫情最严重的两个月,十几万滴滴司机师傅自愿报名加入医护车队,冒着被感染的风险 ,免费接送医护人员 。

杭州、金华最新通报

〖壹〗 、农兽药残留超标情况 共有11批次食品检出农兽药残留超标,具体如下:慈溪市胜山祉艺水果摊销售的梨:氯氟氰菊酯和高效氯氟氰菊酯不符合食品安全国家标准规定。义乌市中心菜市场楼晓芳摊位销售的黄鳝:恩诺沙星不符合食品安全国家标准规定。浙江金华中洋科技有限责任公司芙峰街店销售的鳊鱼:恩诺沙星不符合食品安全国家标准规定 。

〖贰〗、金华职业技术大学已婚女教师刘某被丈夫举报出轨学生,学校已对其停职 ,刘某已就隐私泄露问题向公安机关报案,事件真相有待进一步调查。事件起因与举报情况据新闻报道,浙江金华职业技术大学已婚女教师刘某被丈夫章某公开举报出轨学生。章某透露 ,他在偶然情况下发现妻子在婚姻中出轨 ,且出轨对象竟是自己的学生 。

〖叁〗、杭州 、金华最新疫情通报如下:杭州市 新增病例情况:9月29日18-24时,杭州新增1例新冠病毒无症状感染者,为省外来杭人员 ,抵达后即纳入集中隔离管控,通过集中隔离点检出。处置措施:该人员已闭环转运至定点医院隔离,情况稳定。

〖肆〗、低通过率表明监管部门对行业龙头企业的筛选标准持续收紧 ,旨在推动建筑业高质量发展 。浙江金华通报10个项目,对责任主体立案调查金华市住建局发布《关于建筑领域“护航攻坚 ”安全生产5月份大排查大整治专项检查情况的通报》,共通报10个典型案例 ,涉及施工现场安全管理、危大工程管控 、人员到岗履职等问题。

〖伍〗、产品不合格及涉嫌假冒情况涉及子公司和门店众多:市场监管总局通报显示,知名母婴品牌孩子王有7家子公司和门店上榜,包括青岛孩子王儿童用品有限公司及其城阳万达店、即墨宝龙广场店 ,安徽童联孩子王儿童用品有限公司,江西孩子王儿童用品有限公司九江万达店,杭州孩子王儿童用品有限公司金华万达广场店等。

〖陆〗 、020年9月及1-9月全省秸秆焚烧遥感监测情况通报如下:2020年9月监测概况 火点数量:基于TERRA/MODIS(上午)和AQUA/MODIS(下午)卫星遥感数据 ,全省共监测到秸秆焚烧火点8个(不包括云覆盖下的火点信息) 。分布区域:火点分布于杭州市 、湖州市、绍兴市和金华市 ,其余设区市未监测到火点。

相关推荐

  • 【通辽地区疫情封路吗现在,内蒙古通辽现在封城了吗】

    【通辽地区疫情封路吗现在,内蒙古通辽现在封城了吗】

    本文目录一览:〖壹〗、现在通辽疫情咋样〖贰〗、通辽科尔沁现在能上高速吗〖叁〗、从通辽自驾游到杭州一路上有没有解封?现在通辽疫情咋样没有疫情。据通辽疫情信息显示,截止到2022年12月3日,通辽是没有疫情的。通辽市是内蒙古自治区地级市。通辽市地处内蒙古自治区东部,东靠吉林省四平市,西接赤峰市、锡林郭勒盟,南依辽宁省沈阳市、阜新市、铁岭市,北...

  • 快递疫情地区加收快递费/疫情寄快递涨价

    快递疫情地区加收快递费/疫情寄快递涨价

    本文目录一览:〖壹〗、上海监管局将对快递费和跑腿费费用上涨的问题采取措施,这将带来哪些...〖贰〗、商家因快递停发苦不堪言,各平台出手〖叁〗、10月3日起,DHL世界快递将加收附加费,到圣诞节结束!〖肆〗、多家快递春节安排出炉:费用上调,时效受影响〖伍〗、多家快递春节不打烊,快递费会不会涨价?上海监管局将对快递费和跑腿费费用上涨...

  • 南县哪个地区有疫情了(南县哪个地区有疫情了今天)

    南县哪个地区有疫情了(南县哪个地区有疫情了今天)

    本文目录一览:〖壹〗、南县新冠疫情有几例〖贰〗、10月6日通报益阳市南县在集中隔离人员中发现1例新冠肺炎无症状感染者...〖叁〗、3月13日益阳疾控发布防控提醒南县新冠疫情有几例月29日,南县在外省来南人员中发现3例新冠病毒无症状感染者,现均已闭环转运至定点医院隔离治疗。例。根据公开信息显示,2022年12月8日,南县在外省来南人员中发现...

  • 贵州各地区疫情情况/贵州省疫情分布

    贵州各地区疫情情况/贵州省疫情分布

    本文目录一览:〖壹〗、贵州是新冠高风险区吗〖贰〗、贵州疫情哪里最严重〖叁〗、2021年贵州疫情流调记录(10月22日更新)贵州是新冠高风险区吗贵州并非整体为新冠高风险区,其内部不同地区存在不同风险等级划分,具体需以官方最新通报为准。以下为详细说明:贵州省内高风险地区分布截至2022年11月29日,贵州省内部分地区被划定为高风险区,包括毕节...

  • 四川支援了哪些地区疫情(四川支援了哪些地区疫情最新消息)

    四川支援了哪些地区疫情(四川支援了哪些地区疫情最新消息)

    本文目录一览:〖壹〗、辛巴常年深耕公益,四川援吉林医疗队王学杰:山河无恙,人间皆安〖贰〗、一省包一国是都是哪个省〖叁〗、52支医疗队增援、多家企业追加捐赠:全国对武汉的爱没有被隔离〖肆〗、疫情期间四川支援湖北的是哪个市?辛巴常年深耕公益,四川援吉林医疗队王学杰:山河无恙,人间皆安〖壹〗、早期抗疫贡献:2020年疫情初期,辛巴辛有志捐...

  • 【网友总结疫情风险地区,疫情风险地区区域】

    【网友总结疫情风险地区,疫情风险地区区域】

    本文目录一览:〖壹〗、简述一下最近疫情-青岛以后〖贰〗、疫情等级划分4个等级怎么判定的〖叁〗、山东青岛是低风险还是中风险地区?〖肆〗、泰国重新开国3天,检测出6人阳性简述一下最近疫情-青岛以后近期山东省内疫情呈现多点散发态势,除济宁、聊城、菏泽和东营外,其余地市均报告相关疫情情况。具体如下:济南疫情情况近期济南发现多例密接及无症状...

  • 疫情重点地区返扬政策/返扬人员

    疫情重点地区返扬政策/返扬人员

    本文目录一览:〖壹〗、外地返乡人员要求隔离多少天〖贰〗、北京相关地区旅居史人员来扬返扬报备重要提醒〖叁〗、广东对重点地区来(返)粤人员健康管理措施(11月11日)〖肆〗、关于来扬返杨人员健康管理的提醒(关于进一步加强来(返扬人员健康管理的...〖伍〗、返乡人员不是洪水猛兽,别在路上“层层加码”外地返乡人员要求隔离多少天〖壹〗、...

  • 大洼地区有疫情/大洼区疫情防控指挥部最新通报

    大洼地区有疫情/大洼区疫情防控指挥部最新通报

    本文目录一览:〖壹〗、大洼区管辖派出所有哪些〖贰〗、盘锦大洼是风险地区吗〖叁〗、大连现在算不算低风险地区?〖肆〗、2021年辽宁盘锦市大洼区公开招聘事业单位工作人员20人公告〖伍〗、大洼服务区具体归属哪个区域〖陆〗、去大洼办事还能去吗大洼区管辖派出所有哪些〖壹〗、大洼分局大洼派出所,大洼分局东风派出所。通过查询大洼区人民...

  • 【漳县哪个地区有疫情病例,漳县有没有新型冠状病毒】

    【漳县哪个地区有疫情病例,漳县有没有新型冠状病毒】

    本文目录一览:〖壹〗、8月29号漳县的车能去陇西吗现在〖贰〗、25分,求就近的几天的焦点访谈的主要内容〖叁〗、兰州到漳县需要隔离吗〖肆〗、兰州到漳县自驾怎么走(兰州到漳县多少公里路)8月29号漳县的车能去陇西吗现在岷县、漳县、陇西、定西之间大巴车服务详情如下:漳县至定西:漳县至定西的定制客运线路已经完成了升级改造,乘客可以通过扫码关...

  • 吉林地区最新疫情(吉林地区最新疫情情况)

    吉林地区最新疫情(吉林地区最新疫情情况)

    本文目录一览:〖壹〗、吉林再增一高风险地区,当地果断“封城”〖贰〗、吉林省本轮疫情感染者已超万例,如何看待吉林这次数据暴涨?〖叁〗、吉林省疫情最新消息!〖肆〗、一图看懂全国各地区新冠累计确诊人数〖伍〗、截至3月20日24时新型冠状病毒肺炎疫情最新情况吉林再增一高风险地区,当地果断“封城”〖壹〗、吉林市丰满区被列为高风险地区,并...

返回顶部