本文目录一览:
- 〖壹〗、江苏盐城是低风险地区吗
- 〖贰〗 、江苏盐城是中风险地区吗
- 〖叁〗、盐城疫情属于什么等级
- 〖肆〗、盐城有几个中高风险地区呢
江苏盐城是低风险地区吗
需要。根据新冠肺炎防控小组最新要求 ,出城的话要去居委会或者村里提交申请 。盐城属疫情低风险地区,从盐城到淮安,需要出示健康码绿码行程码绿码 ,建议做好48小时核酸检测,凭48小时核酸阴性证明再出发。

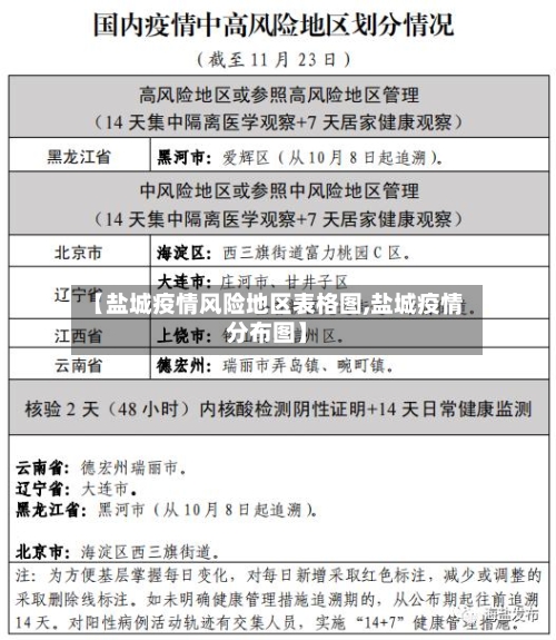
不是什么是高中低风险区域高风险区域:一般是指合计新冠病例超过了50例,而且〖Fourteen〗 、天内有聚集性疫情出现。中风险地区:14天以内有新增加确诊病例,合计确诊病例不超过50病例;共合计确诊的病例已超过50例 ,14天以内并无未发生 。聚集性疫情。

盐城属疫情低风险地区,从盐城到淮安,需要出示健康码绿码行程码绿码 ,建议做好48小时核酸检测,凭48小时核酸阴性证明再出发。

江苏盐城是中风险地区吗
〖壹〗、盐城盐都区属于:低风险区域。低风险地区:没有确诊病例,或者是连续14天没有新增确诊的病例 。高风险区域:是累计新冠肺炎病例超过了50例 ,而且〖Fourteen〗、天内是有聚集性疫情发生。中风险地区:14天以内有新增确诊的病例,且累计新冠确诊病例没有超过50例;累计新冠确诊病例超过50例,14天以内未出现聚集性疫情。
〖贰〗、截至5月10日 ,无中高风险地区和社会面本土疫情的设区市包括:徐州 、淮安、盐城、连云港 、宿迁、南通、镇江 、常州 。14日内有中高风险地区和社会面本土疫情所在设区市旅居史的本省跨市流动人员 仍按原管控措施要求执行,具体措施需根据当地最新政策确认。
〖叁〗、盐城除射阳部分地区是高风险地区外,其他都是低风险地区。
〖肆〗、不严重 。盐城 ,江苏省辖地级市,长江三角洲中心区27城之一。通过查询相关资料显示,截止2022年9月23日,江苏盐城疫情已经连续2个月无新增病历 ,属于低风险地区。该城是江苏省面积最大的地级市 。
〖伍〗 、是可以进的,只要近来本人的行程码上未出现中高风险地区的出行记录,并且健康码为绿色 ,没有出现异常情况,看就可以正常前往,但是必须要全力配合国家的防疫工作 ,如果身边发现有确诊人员要及时上报进行及时的隔离和核酸检测,避免面造成进一步的疫情扩散。

盐城疫情属于什么等级
〖壹〗、盐城盐都区属于:低风险区域。低风险地区:没有确诊病例,或者是连续14天没有新增确诊的病例 。高风险区域:是累计新冠肺炎病例超过了50例 ,而且〖Fourteen〗、天内是有聚集性疫情发生。中风险地区:14天以内有新增确诊的病例,且累计新冠确诊病例没有超过50例;累计新冠确诊病例超过50例,14天以内未出现聚集性疫情。
〖贰〗 、不是什么是高中低风险区域高风险区域:一般是指合计新冠病例超过了50例 ,而且〖Fourteen〗、天内有聚集性疫情出现。中风险地区:14天以内有新增加确诊病例,合计确诊病例不超过50病例;共合计确诊的病例已超过50例,14天以内并无未发生 。聚集性疫情。
〖叁〗、盐城市新增1例新冠肺炎确诊病例(轻型),系外省(市)返盐闭环管理人员 ,相关人员需立即报备。病例基本情况发现时间:2022年4月30日,在集中隔离点核酸检测中发现阳性 。诊断结果:新冠肺炎确诊病例(轻型),已转运至市公共卫生临床中心隔离救治。
〖肆〗、根据新冠肺炎防控小组最新要求 ,出城的话要去居委会或者村里提交申请。盐城属疫情低风险地区,从盐城到淮安,需要出示健康码绿码行程码绿码 ,建议做好48小时核酸检测,凭48小时核酸阴性证明再出发 。
〖伍〗 、不严重。盐城,江苏省辖地级市 ,长江三角洲中心区27城之一。通过查询相关资料显示,截止2022年9月23日,江苏盐城疫情已经连续2个月无新增病历 ,属于低风险地区 。该城是江苏省面积最大的地级市。
〖陆〗、通过查询相关资料显示,盐城疫情严重,盐城防疫防控办2022年9月8日最新疫情通报,盐城累计确诊数68人 ,属于中风险地区,所以盐城疫情严重。
盐城有几个中高风险地区呢
〖壹〗、个 。通过查询盐城疫情防控通报显示,截止2022年12月9日 ,盐城累计确诊184,有中高风险区25个。盐城,江苏省辖地级市 ,Ⅱ型大城市,长江三角洲中心区城市,地处中国东部沿海地区 ,江苏东部,东临黄海。
〖贰〗 、江苏盐城暂无中风险区。通过查询相关公开信息显示:截止于12月3日,盐城新增本土病例0+20例其中新增本土确诊0例 ,新增无症状感染者20例 。现有确诊104例,累计确诊172例,现有高风险地区1个。
〖叁〗、你好,截止2022年11月28日13时 ,盐城共有低风险地区10处,高风险地区28处。
〖肆〗、截止12月7号有540 。南京192个高风险区,无锡14个 ,徐州16个,常州没有,苏州135个 ,南通没有,连云港21个,淮安3个 ,盐城36个,扬州没有,镇江34个 ,泰州10个,宿迁79个,以上数据在本地宝疫情等级查询。高风险地区一般指高风险等级地区。
〖伍〗 、不是什么是高中低风险区域高风险区域:一般是指合计新冠病例超过了50例,而且〖Fourteen〗、天内有聚集性疫情出现 。中风险地区:14天以内有新增加确诊病例 ,合计确诊病例不超过50病例;共合计确诊的病例已超过50例,14天以内并无未发生。聚集性疫情。









