本文目录一览:
- 〖壹〗、大竹一万源走高速路能不能走
- 〖贰〗 、k1064经过中高风险地区吗?
- 〖叁〗、万源疫情现在可以发快递吗
- 〖肆〗、万源到通江封了么
- 〖伍〗 、四川万源市属于低风险地区吗
- 〖陆〗、万源到广安要隔离不
大竹一万源走高速路能不能走
〖壹〗、能。通过查询达州疫情防控中心官方网站公告了解到,截止到2022年10月6日,该地区暂无中高风险地区 ,区域实现常态化管理 。大竹和万源都是四川省达州市管辖的县级城市。

〖贰〗 、公里。通过查询导航信息,万源龙潭河离大竹路程197公里,驾车行驶需要两小时28分钟 。从万源龙潭河出发 ,走704乡道8公里到万白路,行驶5公里到城万快速公路,行驶5公里到石塘隧道 ,行驶7公里上G65包茂高速,行驶153公里到金竹山隧道,行驶13公里到迎宾路7公里到达终点。
〖叁〗、不必须。万源到成都两地相距为490公里 ,路上不是必须途径大竹的,可以选取绕道而行,绕道可以根据地图导航进行行走 ,请合理安排名程 。
k1064经过中高风险地区吗?
原有襄阳至哈尔滨的两趟直达车次,计划4月27日及29日开行!但近来铁路方面的旅客列车运行图根据防控疫情形势处于动态调整状态,所以,应以官方网站铁路12306实际售票信息为准。
经官方购票平台显示衡水至天津火车持续通行中:可乘坐如下火车等:K866(历时4小时33分)K1064(历史3小时10分)K570(历时3小时18分)K1620(历时3小时31分)官方网站实时时刻列表 具体乘坐时间 ,请根据自己出行确定,疫情期间,健康谨慎出行 ,请全程佩戴口罩,并了解好当地疫情管理办法后出行即可。

万源疫情现在可以发快递吗
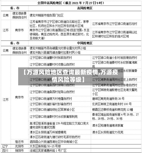
〖壹〗、不可以 。通过查询相关资料显示:截止到2022年9月28日,万源新增8例无症状感染者 ,已累计感染人数为384人,属于中高风险地区,疫情问题严重 ,不能发快递。当地居民需要按时做核酸检测,并注意个人防护。
〖贰〗 、有 。新疆中能万源化工有限公司发布规定,在因为非个人原因所造成的员工停工 ,公司会对工人进行补贴,疫情属于非个人原因,该公司成立于2010年。
〖叁〗、要。截止到2022年12月5日,龙泉和万源地区疫情形势极为严峻 ,为高风险地区,因此根据防疫政策规定,均实行隔离政策 ,等到疫情稳定解除。
〖肆〗、答案是:需要居家隔离 。2021年1月24日最新公告如下:2021年28日起,返乡人员需持7天内有效新冠病毒核酸检测阴性结果返乡,返乡后实行14天居家健康监测 ,期间不聚集 、不流动,每7天开展一次核酸检测。日前,《冬春季农村地区新冠肺炎疫情防控工作方案》对农村地区及返乡人员相关防疫工作进行部署。
万源到通江封了么
没有封 。经查询通江县最新疫情报道截止2022年9月20 ,对中高风险地区所在地市其他县(市、区、旗)和中高风险地区所在直辖市的县(区)其他乡镇(街道)的来(返)巴人员,需提供48小时内核酸阴性证明,入巴后24小时内再进行1次核酸检测。如不能提供48小时内核酸检测阴性证明的 ,需在入巴后进行3天2次(间隔24小时)核酸检测,核酸检测结果未出之前,不外出,不聚集。
有铲铲 ,肯定没有,万源到达州市都还没有修通高速,还别说通江县 。
万源至通江的路程约为246公里。首班车在早上6点发车 ,之后每隔30分钟有一班车。乘坐车辆大约需要3个多小时才能到达,车票费用定为58元 。请注意,以上信息根据百度地图获取 ,实际情况可能会有所变动,请以最新百度地图数据为准。驾车路线概述如下: 从万源市出发,沿路向东北方向行驶约160米后右转。
通江县:最终到达终点通江县 。以上是从万源到通江高速路经过的主要地方 ,具体路线可能会因实际情况有所调整,请以实际导航或路标为准。
从陕西万源到四川巴中通江县永安镇的驾车距离大约为126公里。具体的行车路线如下: 从万源市出发,先行驶90米并左转。 继续行驶310米 ,然后右转进入包南线 。 沿包南线行驶4公里,右转进入S302,并朝通江方向行驶。 沿S302直行6公里,进入苦荞垭隧道 ,隧道全长620米。
四川万源市属于低风险地区吗
不属于,属于常态化管控区 近来我们风险区分高风险、低风险和常态化管控 。
不会。通过查询相关资料显示,截止到2022年9月28日 ,四川省达州市万源市属于低风险地区,常态化防控区域,重庆市渝北区属于低风险地区 ,常态化防控区域,不需要被隔离。需要携带48小时内核酸检测阴性报告,带好口罩 ,并遵守当地防控措施 。
四川万源市到衢州不要隔离。截止到2022年10月4号,该地区没有中高风险地区。
▁‖四川省183个县(市 、区)分区分级情况 注意了!这里说的低风险区内可以全面恢复营业 。
近来广东省深圳市各区均属于低风险地区,返回四川省达州市不会要求隔离。对来自低风险地区的入(返)达人员 ,要求健康码是绿色,持有48小时核酸检测阴性结果,为了大家的安全,回到当地需进行一次例行核酸检测 ,持“四川天府健康通”绿码可自由通行。
对7天内有西安中风险区旅居史的人员,采取7天居家隔离医学观察,在居家隔离医学观察第7天各开展一次(口咽)核酸检测 ,如不具备居家隔离医学观察条件,采取集中隔离医学观察,管理期限自离开风险区域算起 。
万源到广安要隔离不
不需要。通过查询相关资料显示:截止至2022年9月27日 ,四川省达州市万源市属于是低风险地区,凡是来(返)广安人员,需要提前48小时报备 ,并持有健康码绿码和48小时核酸检测阴性证明,若是低风险地区返广安,需要在3天内做3次核酸检测 ,所以是不需要隔离的,广安是四川省辖地级市,重庆都市圈成员,位于四川盆地东部。
需要。根据疫情查询显示 ,截止到2022年9月27日,万源部分属于中风险地区,广安属于低风险地区 ,广安疫情防控中心通告,从万源到广安需要隔离,出行要严格遵守疫情防控标准 。
总的来说 ,从广元市到广安市的距离约为295公里,驾车需要约3小时。两市之间不仅交通便捷,还有丰富的自然和人文资源 ,是旅游和探亲的好选取。
T238次列车到昆山经过的站点依次为:重庆西、广安、渠县 、达州、宣汉、万源 、紫阳、安康、旬阳 、十堰、谷城、襄阳 、信阳、潢川、合肥、芜湖 、南京、镇江、常州 、无锡、苏州、昆山 。T238次列车由重庆西始发,终点为昆山,全程共停靠22个站点。
万源站:次日14:35到达万源站 ,停留4分钟后,14:39发车。此站停留时间较短,乘客需注意时间安排 。宣汉站:次日15:33列车到达宣汉站,停留3分钟 ,15:36发车。宣汉站同样停留时间不长,乘客需提前做好准备。达州站:次日16:35列车抵达达州站,停留23分钟 ,16:58发车 。
列车继续南下,次日04:32到达襄阳站,停留15分钟;06:39到达十堰站 ,停留12分钟;08:25到达旬阳站,停留5分钟;09:07到达安康站,停留7分钟。接着 ,列车于11:04到达万源站,停留2分钟;12:42到达达州站,停留6分钟;13:33到达渠县站 ,停留6分钟;14:08到达广安站,停留4分钟。









