本文目录一览:
- 〖壹〗 、广东江门解封了吗
- 〖贰〗、江门那些地方有疫情
- 〖叁〗、又有疫情
- 〖肆〗 、江门汇悦城疫情封闭了吗
- 〖伍〗、广东江门是否封城了
- 〖陆〗、江门公坑寺为什么封山
广东江门解封了吗
〖壹〗 、解封。广东江门解封了 ,江门是广东省地级市,不属于哪个城市 。是广府文化的代表城市之一,是粤港澳大湾区建设的重要节点。

〖贰〗、记者13日从江门鹤山市新冠肺炎疫情防控指挥部获悉 ,该指挥部当天发出通告,自2022年5月13日8时起解除鹤山市全部“三区”管控措施。交警搬开封控水马 通告如下:为统筹做好疫情防控和经济社会发展,根据疫情形势和风险研判 ,决定自2022年5月13日8时起解除鹤山市全部“三区 ”管控措施 。

〖叁〗、解封了。截止到2022年10月6日,通过查询江门防疫部门显示,江门大道属于常态化管控区与,是没有疫情的 ,所以解封了,江门是广东省地级市,位于珠江三角洲西岸城市中心。

江门那些地方有疫情
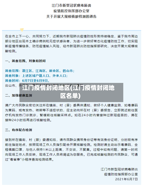
〖壹〗、台山市台城街道 。通过查询广东疫情最新消息显示 ,截止2022年9月29日,在江门台山市台城街道有疫情,属于中风险地区。到达该地区需要准备48小时核酸检测 ,出示绿色健康码 、行程码并全程戴好口罩,听从社区的隔离检测配合。
〖贰〗、鹤山市疫情情况 鹤山市发现一例新冠肺炎核酸检测异常人员,已公布涉疫场所和排查时段。到过鹤山市相关涉疫场所的人员 ,需自行对照排查时段,主动进行核酸检测并按照要求向相关部门报备 。这是为了及时排查潜在风险,防止疫情进一步扩散 ,保障公众健康安全。
〖叁〗、共和镇乐泰洲儿童游乐中心,蓬江区。江门,别称“五邑”,广东省地级市 ,位于珠江三角洲西岸城市中心,截止到2022年12月8日共和镇乐泰洲儿童游乐中心,蓬江区等地有疫情 ,属于高风险地区,请做好自我防护 。
〖肆〗 、蓬江区。江门蓬江区位于广东省江门市蓬江区。通过查询相关资料显示,截止到2022年9月29日 ,蓬江区属于我国中风险地区,是江门市疫情比较严重的地区,当地居民要积极配合江门市防疫部门的核酸检测安排 ,应检尽检 。
〖伍〗、广东省整体情况 2月9日0-24时,全省新增确诊病例31例,累计确诊病例1151例。新增病例分布:广州市9例、中山市5例 、深圳市4例、惠州市3例、佛山市3例 、珠海市2例、江门市2例、东莞市2例 、茂名市1例。累计治愈出院143例 ,死亡1例,现有密切接触者3158人正在接受医学观察 。
〖陆〗、恩平市。截至2022年10月7日,当地防疫中心发布通告,恩平市发现1例新冠肺炎无症状感染者 ,江门恩平市有疫情。疫情防控主体责任意识,严格执行各项疫情防控工作要求,坚决落实好各项疫情防控举措 ,共同构建更加牢固的市场领域防疫安全屏障 。

又有疫情
〖壹〗、武汉这座经历过疫情重创的英雄城市,在面对又一轮疫情时,政府保障有力、市民高度配合 、社会各界协同作战 ,迅速把疫情扼杀在摇篮,展现出坚定的信心和强大的力量,也将更加坚定地走向更美好的未来。
〖贰〗、鹤山市发现一例新冠肺炎核酸检测异常人员 ,到过鹤山市相关涉疫场所的人员需自行进行核酸检测并报备,同时江海区要求市民主动就近参加免费核酸检测,拒不参加造成疫情传播扩散的将依法追责。鹤山市疫情情况 鹤山市发现一例新冠肺炎核酸检测异常人员 ,已公布涉疫场所和排查时段。
〖叁〗、这次的疫情集中爆发地区有大连,是在凯洋公司海产品加工车间发现的,本次疫情主要是由于冷冻海鲜产品加工处理场所相关的聚集性爆发 。
〖肆〗 、新冠病毒仍然存在,但不同地区的流行情况有所不同。近来全球范围内新冠病毒持续流行 ,在不同阶段有不同的变异株出现。在我国,虽然大规模疫情高峰已过,但仍有散发的新冠感染病例 。这是因为新冠病毒已成为一种常态化流行的病毒 ,人群免疫力会随时间推移而下降,且病毒不断发生变异。
〖伍〗、在必须复工又不可忽视疫情的复杂形势下,需从经济、疫情 、政策、个人与企业应对等多方面综合考量 ,以平衡复工与防疫的艰难关系。经济层面经济停摆对工业社会冲击巨大,企业和个人都依赖现金流维持运转 。
〖陆〗、陕西 、内蒙古、甘肃、青海 、宁夏、湖北、湖南、山东 、江苏、浙江、贵州 、重庆疫情又开始出现了。通过查询相关公开信息,截止2022年12月23日国家卫健委表示 ,要坚持外防输入、内防反弹总策略不动摇,坚持动态清零的防疫目标,做到及早发现、快速处置 、精准管控、有效救治 ,确保疫情不出现规模性输入和反弹。
江门汇悦城疫情封闭了吗
江门汇悦城疫情解封了 。早上由于恒大影城核酸采样中有一支20人的管出现异常,于是恒大御景半岛临时管控,连带附近几个小区比如文昌花园等等,都采取了临时管控 ,小区居民都要马上进行核酸检测采样,暂时不得外出。接着,胜利路某小区、和兴广场 、汇悦城等地标商业城也相继传出要临时管控 ,人员不得进出,里面的人员要马上进行核酸检测采样。
封闭了 。江门汇悦城位于广东省江门市蓬江区白石大道,截止到2022年10月4日 ,广东省江门市蓬江区新增2例确诊病例,属于中风险地区,江门汇悦城也被封闭 ,所有人都不允许外出。
新消息:蓬江区11月26日自10时到19时局部核酸检测采样结果20293份样本均为阴性。江门蓬江区新型冠状病毒肺炎疫情防控指挥部办公室通告2021年11月25日,我区发现李某日、李某英是外地病例的密切接触者。近来已对两人进行集中医学观察和新冠病毒核酸检测,并对13名次密接者集中隔离和核酸检测 ,结果均为阴性 。
汇悦城,还是在它的-1层地下停车场停车比较方便,车位很多。国庆期间进入车库的车辆都要提前靠右进入临时护栏排队,耗时大概三分钟 ,但提车离开则比较方便。对比停车在五邑华侨广场和对面路边,或者旁边的骏景湾豪庭路边,需要晒太阳和淋雨徒步 ,还是方便不少 。
详细解释:江门汇悦城作为一个重要的城市商圈,交通网络发达。其中,公交车是最主要的公共交通方式之一。从江门市区出发 ,有多条公交线路可以抵达汇悦城 。例如,22路公交车,这条线路贯穿市区的主要街道 ,连接了多个繁华的商业区域和居民区,为市民前往汇悦城提供了极大的便利。
广东江门是否封城了
〖壹〗、广东江门没有封城。疫情控制措施:虽然新冠疫情在全球范围内造成了很大的影响,但江门市政府并未采取封城的极端手段 。相反 ,政府采取了多种措施来保障市民的健康和安全,包括加强公共卫生管理 、推广个人防护知识、加强医疗资源配置等。
〖贰〗、是。通过查询广东省江门市疫情防控要求指示:截止至2022年11月18日广东省江门市仍处于疫情高风险地区是已经封城了 。而位于该地区的人员禁止随意走动并且需要听从安排进行核酸检测,还需要携带健康码。
〖叁〗、鹤山没有封城。根据相关资料显示,截止2022年11月2日:江门是严格划定三区精准防控 ,鹤山市共和镇发现1例新冠病毒核酸阳性个案。鹤山市通告非必要不离鹤 。
〖肆〗 、没有封城。据查询江门疫情防控有关部门发布通告,截止2022年10月10日,江门连续七天无新增病例 ,没有封城,属于常态化管理,只需48小时核酸证明即可通行。
〖伍〗、没有 。荷塘镇位于广东省江门市蓬江区 ,通过查询江门市疫情防控办发布的公告了解到,该地为常态化防控区域,截止到2022年9月21日 ,并没有疫情,不封城,市民佩戴口罩即可出行。
〖陆〗、没有。台山是广东省江门市代管县级市 ,位于珠江三角洲西南部,截止至2022年9月23日,台山没有低 、中、高风险区域,都是常态化防控区 ,跟据当地的疫情政策查询显示,台山没有封城,但是前往改地址还是需要携带48小时核酸检测报告 ,以此来防范新冠疫情 。
江门公坑寺为什么封山
〖壹〗、江门公坑寺封山的主要原因是出于森林防火安全考虑,尤其在干燥季节或特定节假日(如重阳节)期间,当地政府会发布禁火令或实施封山管控 ,以降低火灾风险。公坑寺(又名天成寺)位于江门市蓬江区棠下镇,是一处自然景观与人文历史交融的避暑胜地,以幽静的山林 、奇石和泉水著称。
〖贰〗、江门公坑寺封山的原因主要有重阳节登高活动期间的特别管控措施以及疫情防控工作的需要 。重阳节登高活动期间的特别管控措施 在重阳节期间 ,为了保护山林、预防山火 、维护秩序以及保障游客的安全,江门蓬江区会发布通告,对全区范围内的各登高点采取相应管控措施。
〖叁〗、地理位置:公坑寺坐落在小蓬莱山上 ,位于江门市区的西北面,距离市中心约13公里,距离会城镇22公里。自然环境:该寺周围环境幽静,浓荫蔽日 ,怪石嶙峋,羊肠小径蜿蜒曲折,泉水淙淙流淌 ,别有一番幽趣 。这样的自然环境使得公坑寺成为一处避暑胜地,吸引了许多游客和信徒前来游览和参拜。









