本文目录一览:
- 〖壹〗 、从涞水去承德上高速需要48小时核酸吗?
- 〖贰〗、6月15日以后保定市是低风险还是高风险地区?
- 〖叁〗、现在涞水去涿州能去吗
- 〖肆〗 、涞水县关于来返人员主动报备通告
- 〖伍〗、房山是什么风险地区
从涞水去承德上高速需要48小时核酸吗?
〖壹〗、需要的,现在从涞水去承德上高速是需要48小时核酸的。疫情防控 到达承德市 承德市最新防疫政策 7天内有中高风险区旅居史人员原则上不来返承 ,特殊情况确需来返承的,要提前报备,配合落实闭环管理 ,落地后严格落实管控措施 。已在承的要立 即报告社区,配合落实管控政策。2.对7天内有高风险区旅居史人员,采取7天集中隔 离。

〖贰〗 、_来邕人员:需通过微信搜索“智慧防疫-健康南宁 ”小程序进行入邕报备 ,提前48小时向在邕目的地社区报备,持48小时核酸检测阴性证明入邕,抵邕后1两小时内向目的地社区报备 。_区内边境八县来邕人员须实行“三天两检”和居家健康监测3天。

〖叁〗、提前做核酸,这里查核酸。它可以不会超过一周 。杭州去滨州要隔离吗京沪高铁2号线 ,京沪高铁第二纵第二线,是国家《中长期铁路网规划》八纵八横高速铁路主通道,又称京沪高铁第二通道。规划路线:北京-天津-黄骅-滨州-东营-潍坊-临沂-新沂-宿迁-淮安-扬州-南通-上海。

6月15日以后保定市是低风险还是高风险地区?
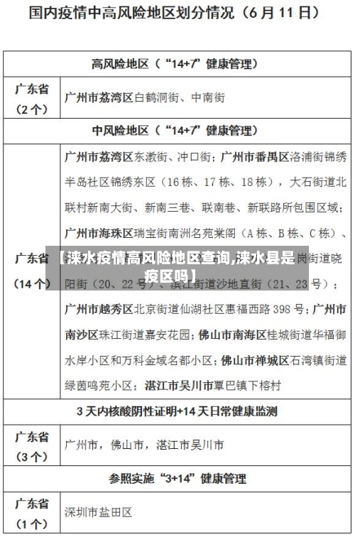
除易县以外 ,其他地区均为低风险地区。低风险地区(155个),其中包括了保定市:涿州市、高碑店市、竞秀区 、莲池区、安国市、阜平县 、徐水区、高阳县、望都县 、博野县、定兴县、满城区 、清苑区、曲阳县、顺平县 、唐县、涞水县、涞源县、蠡县 。
不需要的。持续关注北京市疫情形势变化,密切关注确诊病例行动轨迹。
低风险地区 。保定市:涿州市 、高碑店市、竞秀区、莲池区 、安国市、阜平县、徐水区 、高阳县、望都县、博野县 、满城区、清苑区、曲阳县 、顺平县、唐县、涞水县、涞源县 、蠡县。
河北保定属于低风险地区。风险等级的划分标准 。地域:以街道或乡镇为基本的单位。时间:以新冠的最长潜伏期14天为一个单位。疫情:累计多少新冠肺炎病例、是否有发生聚集性疫情 。
现在涞水去涿州能去吗
涞水和涿州都是中国河北省的地级市 ,两地之间有一定的距离。近来从涞水到涿州大体上可以通过以下方式进行:公共交通:可以在涞水乘坐公交车或者火车前往石家庄市,然后再转乘其他公共交通工具到达涿州,其中包括高速客车和普通客车。出行时间可能会比较久 ,但费用相对较低 。
所以从保定涞水去往涿州是可以去的,因为涿州属于无风险地区,该地区暂无明确政策。
周边山区隧道对比若从涞水向西北方向行驶(如去往野三坡或张家口) ,山区路段会涉及隧道(例如张涿高速的多个隧道),但涿州方向无此类地形,因此无需穿越隧道。实际驾驶建议 可优先选取京昆高速直达,路况平坦 ,无隧道。 若使用导航,可检查实时路线规划,但常规方案均不涉及隧道通行 。
涞水新城到涿州东站69公里打车一百。始发开始步行870米 ,到达渐村。乘坐917路快车,经过40站,到达琉璃河东 。步行200米 ,乘坐838路,经过19站,到达涿州开发区。步行380米 ,到达838总站,乘坐涿州23路,经过12站 ,步行10米,到达终点。
是 。截止2023年,涞水西站被取消了,改为涿州西站 ,设在涞水涿州交界处,廊涿城际铁路终点改为涿州与涞水县界,涿州西站西移 ,设为涿州西站。
涞水县关于来返人员主动报备通告
涞水县应对新冠肺炎疫情工作领导小组办公室关于1例新冠肺炎确诊病例的情况通告1月25日,我县发现1例新冠肺炎确诊病例,系正在居家健康监测的从北京丰台区务工返乡人员。具体情况如下:病例 ,男性,43岁,系北京丰台晶冷冷库装卸工 ,现住涞水县一渡镇龙安村 。
022年1月7日以来有浙江省杭州市、1月10日以来有辽宁省沈阳市 、1月20日以来有河北省保定市旅居史的来(返)穗人员,以及所有穗康码“红码”和“黄码 ”人员,需尽快向所在社区(村)、单位、酒店主动报备 ,并接受社区相应的健康管理。
涞水县疾病预防控制中心关于核酸检测初筛阳性人员在我县活动轨迹通告2022年11月8日,涞水县发现1名核酸检测初筛阳性感染者,经流行病学调查,现将其活动轨迹公布如下:11月1日—4日在波峰中学封闭上课 ,未外出。
其他低风险地区人员其他低风险地区来保返保人员,持48小时内核酸阴性证明 、健康码绿码来保,到保后24小时内1次核酸检测和第7天1次核酸检测 。
房山是什么风险地区
北京房山区风险等级情况如下:高风险地区:2个房山区窦店镇于庄村 房山区窦店镇燕都世界名园社区 中风险地区:2个房山区窦店镇田家园村 房山区窦店镇小高舍村 低风险地区:除上述中高风险地区外 ,房山区全市其它地区均为低风险地区。温馨提示:微信搜索公众号北京本地宝,关注后在对话框回复【风险】可获取北京/全国疫情风险等级查询入口、全国中高风险地区最新名单(实时更新)。
房山区阎村镇北京理工大学房山分校近14天累计报告1例本土确诊病例,即日起由高风险地区降为低风险地区。丰台区五里店街道彩虹北社区近14天无报告本土确诊病例 ,即日起由中风险地区降为低风险地区 。调整后,北京市已无高风险地区,中风险地区剩余3个。
是 ,北京房山近来有中风险地区。截至4月27日17时,房山区存在2个中风险地区,具体情况如下:窦店镇小高舍村(新划定)窦店镇田家园村同时 ,房山区还有2个高风险地区,分别为窦店镇于庄村(原中风险调整为高风险)和窦店镇燕都世界名园社区(新划定) 。
北京房山区部分区域属于高风险地区。截至4月27日17时,房山区共有2个高风险地区,具体名单如下:窦店镇于庄村:原为中风险地区 ,后调整为高风险。窦店镇燕都世界名园社区:新划定的高风险地区 。同时,房山区还有2个中风险地区:窦店镇小高舍村:新划定的中风险地区。
环境因素 房山地区可能存在一些环境问题,比如可能存在较多的工厂或污染源。虽然这些可能不会对日常生活造成太大影响 ,但对于追求更高生活品质的人来说,这些因素是值得考虑的 。此外,房山地区的自然景观和生态环境虽然优美 ,但也可能存在自然灾害的风险,如地质灾害等。









