本文目录一览:
- 〖壹〗、用微信怎么查询各地疫情风险等级
- 〖贰〗 、微信如何查询各地疫情风险等级?
- 〖叁〗、本地宝全国疫情风险等级查询入口_全国隔离政策查询器系统
用微信怎么查询各地疫情风险等级
首先打开微信 ,点击右下角的“我 ”。然后点击“支付” 。接着点击“城市服务”。然后点击底部的“国务院”进入。然后点击“国务院客户端 ”。然后点击“疫情风险查询” 。进入后,就可以看到所在地区的风险等级,点击上面的倒三角形可以切换城市,从而查询全国各地的风险等级。

打开微信搜索功能启动微信应用 ,点击顶部导航栏的“搜索”图标(放大镜形状)。输入关键词搜索在搜索框中输入“疫情风险等级 ”,点击键盘确认或搜索按钮 。选取官方渠道在搜索结果中,找到“中国政府网”提供的服务入口(通常带有官方标识) ,点击进入。

进入小程序入口打开微信,点击底部导航栏的“发现”选项,选取“小程序 ”功能。搜索政务平台在小程序搜索框中输入“国家政务服务平台” ,或通过历史记录找到该小程序并进入 。选取风险查询功能在小程序首页找到“各地疫情风险等级查询”入口,点击进入查询页面。

打开微信并进入“支付 ”页面:打开微信应用,在底部菜单栏点击“我” ,随后选取“支付”选项。进入“城市服务 ”板块:在“支付”页面中,找到并点击“城市服务”功能入口 。该功能整合了各类本地化便民服务,包括与疫情相关的查询服务。

微信如何查询各地疫情风险等级?
首先打开微信 ,点击右下角的“我”。然后点击“支付 ” 。接着点击“城市服务”。然后点击底部的“国务院”进入。然后点击“国务院客户端 ”。然后点击“疫情风险查询” 。进入后,就可以看到所在地区的风险等级,点击上面的倒三角形可以切换城市,从而查询全国各地的风险等级。
打开微信搜索功能启动微信应用 ,点击顶部导航栏的“搜索”图标(放大镜形状)。输入关键词搜索在搜索框中输入“疫情风险等级 ”,点击键盘确认或搜索按钮 。选取官方渠道在搜索结果中,找到“中国政府网”提供的服务入口(通常带有官方标识) ,点击进入。
进入个人中心服务页面:打开微信,点击界面右下角的“我”,进入个人中心页面 ,然后点击“服务 ”一栏。进入城市服务页面:在服务页面中,找到并点击“城市服务”选项 。进入国家政务服务平台:在城市服务页面里,点击“国家政务服务平台”。
通过微信搜索功能查询:首先 ,打开微信app,在界面右上方找到并点击“搜索 ”图标。在搜索框中,输入“疫情风险等级”等关键词 ,随后点击搜索结果中的相关内容进入查询页面 。在此页面,用户能够看到风险等级的查询入口。接着,进入官方账号页面,找到并点击“风险等级”一栏。
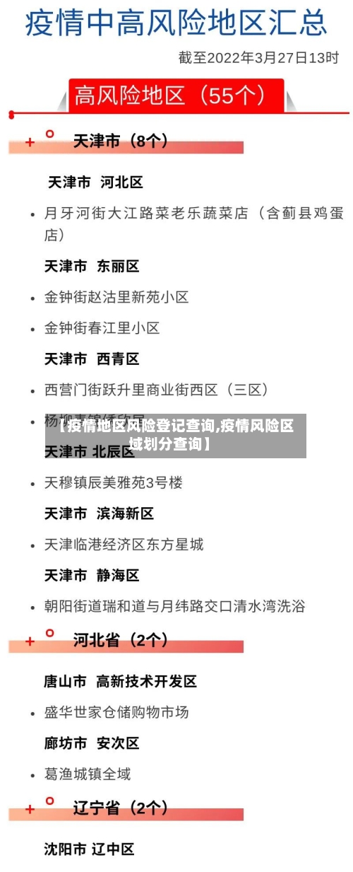
本地宝全国疫情风险等级查询入口_全国隔离政策查询器系统
〖壹〗、本地宝全国疫情风险等级查询入口 网址链接:m.sh.bendibao.com/news/yqdengji/(请将此链接复制到浏览器中打开)使用方法:打开链接后 ,进入本地宝全国疫情风险等级查询系统 。在系统中切换至您想查询的城市,即可获取该城市的疫情风险等级信息。
〖贰〗、最新全国风险地区名单可通过本地宝——全国疫情中高风险地区名单查询器实时查询。查询平台:本地宝——全国疫情中高风险地区名单查询器查询入口:点击进入(实时更新)本地宝的全国疫情风险等级名单查询系统由小编们实时维护,风险地区有调整时会第一时间更新专题 ,确保用户获取的信息准确且及时。









