本文目录一览:
- 〖壹〗、最新!关于江苏省内来(返)常政策解读
- 〖贰〗 、南通疫情风险等级10月8号可以送孩子上学吗
- 〖叁〗、南通市学士府封了吗
最新!关于江苏省内来(返)常政策解读
针对省内特定城市来(返)常人员:近来,省内包括南京、徐州 、淮安、盐城、连云港 、宿迁、南通、镇江在内的城市,来(返)常人员持48小时核酸阴性证明即可自由流动。政策动态调整:城市管控政策措施将随疫情形势变化而调整 ,具体依据14日内相关城市有无中高风险地区和社会面本土疫情进行更新 。

近来通过各类交通方式进入江苏的最新政策需根据出发地风险等级 、健康码及核酸检测情况综合判定,具体如下:飞机低风险地区:通常需查验健康码绿码及体温检测正常后通行,部分机场可能要求提供48小时内核酸检测阴性证明(建议出行前通过航空公司或机场官方渠道确认)。

清明节江苏省内来锡返锡的疫情防控政策(隔离+核酸)如下:核酸要求所有市外来(返)锡人员须持48小时内核酸检测阴性证明、健康码绿码 ,抵达后立即进行核酸检测,并及时向目的地单位、社区(村)报备,积极配合落实健康监测 、核酸检测等管理措施。
四川全省及成都:均实行“10+7”政策 ,10天集中隔离后需进行7天居家健康监测 。北京:采用“10+7 ”模式,与四川政策相同。14天集中隔离相关政策 福建厦门:保持“14+7”政策,14天集中隔离后需7天居家监测 ,是少数未放宽隔离时间的城市之一。天津:实行14天集中隔离,无居家监测要求,但总隔离时间仍较长 。
江苏省2025年度失业保险稳岗返还政策旨在支持企业稳定岗位、提升职业技能并兜牢失业保障底线 ,执行期截至2025年12月31日。具体政策内容如下:实施对象 一般企业:包括参加失业保险的企业、以单位形式参保的个体工商户、社会团体 、基金会、社会服务机构、律师事务所 、会计师事务所,不含劳务派遣单位。
南通疫情风险等级10月8号可以送孩子上学吗
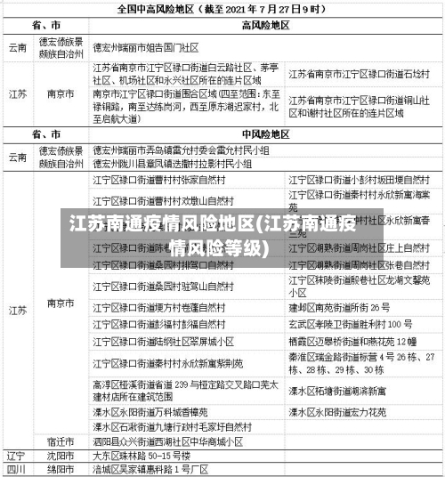
不可以 。截止到2022年10月13日,通过查询疫情最新情况可知,南通共有低风险地区1处 ,中风险地区10处,高风险地区9处,在10月8日 ,是不可以接送孩子上学的避免感染。南通,简称“通”,古称通州 ,别称静海、崇州,江苏省辖地级市,长江三角洲中心区27城之一 ,国务院批复确定的中国长三角北翼经济中心和现代化港口城市。
风险区调整情况新增高风险区1个:大渠办北城印象11号楼 。高风险区调整为中风险区3个:南城办泰山巷西五巷。姚孟办吕儒村。安邑办天泰·金水湾8号楼1单元。新增中风险区1个:大渠办北城印象除11号楼以外的其他区域 。中风险区调整为低风险区11个:西城办北方鹅业家属院。
低风险等级。孝感位于湖北省,依照更地区的疫情防控政策可知,截止2022年10月8日 ,孝感没有出现一例确诊患者,也没有密接人员出现,属于低风险等级,且该地区的疫情防控极其严格 ,无特殊情况外不允许人员四处走动 。
不能。通过查询济南最新疫情风险等级了解到,截至11月8日,济南市多地为高风险地区 ,不可以出行,群众出行应佩戴口罩,群众非必要不要外出。
通过查询相关资料显示 ,江油疫情风险等级是,江油共有低风险地区1处,高风险地区12处 。今天是2022年10月8日 ,根据江油疫情最新防控通知可知:截止2022年10月08日21时,江油共有低风险地区1处,高风险地区12处。
低风险。根据疫情防控中心显示2022年10月8日:现桑根达来已无疫情感染者 ,因此属于低风险等级 。桑根达来镇,隶属于内蒙古自治区锡林郭勒盟正蓝旗,地处正蓝旗中部。

南通市学士府封了吗
〖壹〗、没有,根据南通疫情防控中心显示 ,截止到2022年9月14号,南通学士府是低风险地区,属于常态化防控 ,没有封。南通学士府是江苏省南通市的楼盘,位于通启路 。
〖贰〗 、没有。南通学士府位于江苏省南通市崇川区南川园路。通过查询相关资料显示:截止到2022年9月16日,南通学士府没有确诊病例 ,也没有新增病例,属于常态化防控区。
〖叁〗、信息收录概况近来有平台收录南通市2000+小区的凶宅、污染源等不利风险因素数据,涵盖凶宅 、高压线变电站、墓地殡仪馆、化工厂 、垃圾填埋场焚烧发电厂等嫌恶因素 。凶宅数据示例 学士府:8号楼4楼 ,南通一男子在楼房腰线处疑因浇花坠亡,物业此前已多次发出提醒。









