本文目录一览:
- 〖壹〗 、北海站是高风险地区吗
- 〖贰〗、现在去广西北海安全吗,现在去北海玩要隔离吗
- 〖叁〗、安徽怀远、广西北海发生新冠本土疫情,本轮疫情有何特点?
- 〖肆〗 、广西涠洲岛属于什么风险地区
北海站是高风险地区吗
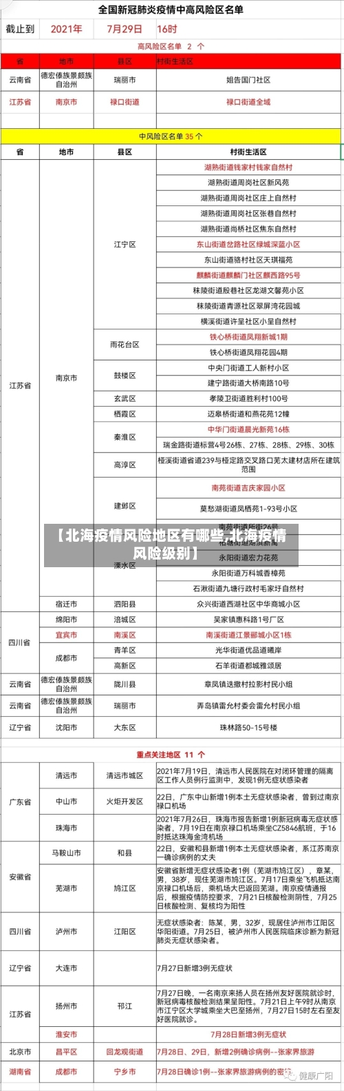
不是 。北海火车站位于北海市北京路 ,是广西沿海城际铁路重要的客货运站。截止到2022年8月22日,根据北京市防疫政策规定:北海站没有中、高风险区域,都是低风险地区。

题主是否想询问”北海市是高风险地区吗“?不是 。截止至2022年8月13日 ,通过查询相关资料显示,北海市的高风险地区已清零,但还有中风险区203个。北海市的市民在外出时仍需做好疫情防控措施 ,戴好口罩,与他人保持安全距离。

截至近来,全国中高风险地区名单如下:高风险地区9个,中风险地区167个 。
北海有高铁站 ,即北海站。北海站位于广西壮族自治区北海市北京路与站前路交汇处,是一座重要的铁路客运车站。该站承担着众多列车的停靠、始发等任务,为北海市及周边地区居民的出行 ,以及外地游客前往北海旅游等提供了便利的铁路交通服务。

现在去广西北海安全吗,现在去北海玩要隔离吗
现在去广西北海是安全的,但需要根据疫情防控要求采取相应措施,去北海玩是否需要隔离取决于您的出发地和行程情况 。具体规定如下:进入北海的防疫要求 来自中高风险地区:如果您来自中高风险地区 ,需立即进行居家封闭隔离观察14天,并在观察期间佩戴口罩,避免外出。
低风险地区:需持有14天内绿码、出发前48小时核酸检测阴性证明 ,并在抵达后进行一次落地核酸检测。健康码:提前在支付宝和微信申领广西健康码,地址填写酒店信息 。中高风险地区:不宜出行,如被筛查出 ,隔离费用需自费。个人防护:多准备口罩 、消毒湿巾等防护用品。
如果不是中高风险地区人员,与感染病例有密集接触人员,或是入境人员,去北海不需要隔离14天 。
要看你常住地的疫情防控要求 ,原则上你去低风险地区返回以后不应该隔离,但由于近来广西是有中高风险地区的,有的地方为了安全 ,可能会增加要求,这个就不好说了。
安徽怀远、广西北海发生新冠本土疫情,本轮疫情有何特点?
安徽怀远,广西北海发生了新冠本土疫情 ,本轮疫情的传播地点位于北海,是一个最大的农贸批发市场。这里属于北海人民的菜篮子,每天都会有大量的人员在菜市场里面进行批发 ,由于市场里面进入到的人流量会比较多 。进出的人员涉及的地方都会比较复杂,就会容易成为新冠肺炎感染的聚集地点。
近来看来安徽怀远广西北海出现的新冠肺炎,本土疫情出现了规模性爆发 ,呈扩散蔓延趋势,因此为了更好的保障疫情防控工作的顺利展开,必须控制人员流动,严防疫情输入当地 ,切实保障人民群众的生命安全。所有省外人员应持48小时内核酸检测阴性结果入境 。
疫情的特点是以输入型为主。因为我们已经对新冠疫情开展了两年时间的积极防控,境内的新冠疫情其实已经得到了有效控制。之所以很多城市依然会有零星的案例出现,主要是因为这些城市或地区出现了输入型的病例。换而言之 ,正是因为这些境外人员的入境行为,部分城市才会反复出现这样的案例 。
本轮疫情总体形势:境外输入压力增大:受全球第四波新冠肺炎疫情的影响,特别是我国周边国家和地区疫情高位流行 ,导致我国境外输入压力不断增大。本土聚集性疫情特点:本土聚集性疫情呈现点多 、面广、频发的特点。3月1日至13日,本土疫情累计报告感染者已超过10000例,波及全国27个省份 。
第一 ,传播速度快 距离疫情爆发现在也已经过去了两年的时间,而我国的相关防控部门也有了部分的经验,所以在疫情突发的时候就会作出及时地应对政策 ,虽然说发现一例病情就会立即的排查出所有的密切接触者。
月以来我国本土疫情报告感染者超15000例,本轮疫情有何特点?根据专家的综合判断,近来外防输入,内防反弹的总策略和动态清除的总方针 ,在应对奥密克戎疫情上是完全有效的。
广西涠洲岛属于什么风险地区
〖壹〗、风险管理:涠洲岛位于南海风暴潮和台风频发地区,建设沿海公路可能会增加岛上的自然灾害风险 。海岸线受到海浪冲刷和海平面上升的影响,建设沿海公路可能会导致公路损坏 、交通中断等问题。 旅游开发限制:涠洲岛是一个重要的旅游景点 ,吸引了大量的游客前来观光和休闲。
〖贰〗、近来疫情形势严峻,变化比较快,涠洲岛风险等级建议通过当地防疫部门进行了解 。
〖叁〗、能。通过查询广西省疫情防控部门要求显示:截止2022年9月5日 ,北海涠洲岛地区没有出现新增病例,属于低风险地区,随时都能上岛。但外出期间一定要做好个人防护措施 ,少去人员密集的地方 。
〖肆〗 、**过于厚重的羽绒服 - **气候特点**:涠洲岛位于亚热带季风气候区,夏季炎热潮湿,冬季温和干爽。即使在最冷的月份 ,白天气温也接近20度,晚上最低温度在13摄氏度左右。因此,过于厚重的羽绒服在这里并不实用,反而可能因为过热而影响活动自由。
〖伍〗、不可以 。根据《北海市新冠肺炎疫情防控指挥部关于对主城区实行临时性管控措施的紧急通告》 ,截止2022年9月17日,涠洲岛旅游区新增阳性病例,升级为中高风险地区 ,涠洲岛采取临时性管控措施,所以不可以登岛。
〖陆〗、开船。通过查询相关资料显示,截止到2022年8月20日涠洲岛属于低风险地区 ,船舶可以正常出入,疫情已实现常态化疫情防控趋势,但需要向船只管理部门进行出入登记 。









