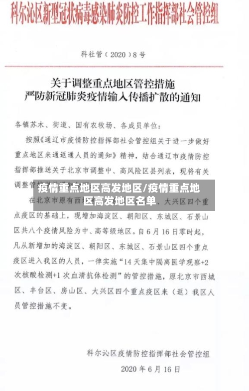
本文目录一览:
- 〖壹〗、联合国艾滋规划署发布艾滋感染者分布图,亚太地区不容忽视
- 〖贰〗 、什么叫重点疫区
- 〖叁〗、疫情重点地区原则上是指
联合国艾滋规划署发布艾滋感染者分布图,亚太地区不容忽视
〖壹〗、联合国艾滋规划署发布的《2025年全球艾滋病最新报告》显示 ,2024年全球HIV感染者分布呈现显著地区差异,亚太地区感染者数量占全球总数的17%,共计690万人 ,是全球HIV疫情第二大集中区域,具体分布情况如下:东非和南部非洲:仍是全球HIV感染最严重的地区,感染者占比达52% ,共计2110万人 。

〖贰〗 、联合国艾滋病规划署报告显示,2023年亚太地区艾滋感染者人数预计达670万,成为继非洲东部和南部之后全球艾滋感染者比较多的地区。具体信息如下:亚太地区整体感染情况2023年亚太地区艾滋感染者总数约670万 ,新增感染病例15万例,占全球新增病例的23%;同时该地区有15万例艾滋相关死亡病例。

〖叁〗、联合国艾滋病规划署(UNAIDS)发布的《2023全球艾滋病防治进展报告:终结艾滋病之路》显示,2022年全球新增130万艾滋病病毒感染者,63万人死于艾滋病相关疾病 。 以下是报告核心内容的详细阐述:地区分布与增长趋势 亚洲和太平洋地区:占全球新增感染的23% ,部分国家新发感染病例呈快速上升趋势。

〖肆〗、数据支撑的增长趋势联合国艾滋病规划署(UNAIDS)指出,菲律宾是亚太地区艾滋病例增长最快的国家。自2010年以来,菲律宾新感染艾滋病毒的人数增加了两倍以上 ,其中15-24岁年轻群体的感染率增长尤为显著,增幅达216% 。这一数据直接印证了菲律宾艾滋疫情在亚洲的快速扩散态势。
什么叫重点疫区
〖壹〗 、重点疫区是指累计确诊病例数超过100例的城市或地区,在疫情全球爆发背景下 ,也包含境外疫情严重、累计确诊数较高的国家或地区。具体说明如下:国内重点疫区判定标准及实例国内重点疫区以城市为单元,判定标准为累计确诊病例数超过100例 。
〖贰〗、重点疫区指累计确诊病例数超过100例的城市或地区,在疫情全球爆发背景下 ,也包含境外疫情严重 、输入风险高的国家或地区。具体说明如下:国内重点疫区判定标准及实例 判定标准:以累计确诊病例数为核心指标,通常将累计确诊超过100例的城市或地区划定为重点疫区。
〖叁〗、重点疫区是指累计确诊病例数超过100的城市或地区,包括国内和世界两类 ,具体判定标准及防控措施如下:国内重点疫区判定标准国内重点疫区通常以累计确诊病例数是否超过100为划分依据。
〖肆〗、重点疫区指累计确诊病例数超过100例的城市或地区,在疫情全球爆发背景下,也包含境外疫情严重、输入风险高的国家或地区 。具体说明如下:国内重点疫区判定标准及示例判定标准:以累计确诊病例数作为核心指标,当某一城市累计确诊病例数超过100例时 ,该城市即被认定为重点疫区。

疫情重点地区原则上是指
〖壹〗 、疫情重点地区原则上是指14天内发生本地病例(或无症状 感染者)或公布疫情中、高风险地区的地域。基于当前的疫情形势,各地区需要对疫情防控重点区域采取更加科学、更加精准的措施 。
〖贰〗 、首先,明确疫情重点地区的判定标准。根据相关规定 ,疫情重点地区原则上是指14天内发生本地病例(或无症状感染者)或公布疫情中、高风险地区的地域。这一标准为判断一个地区是否属于疫情重点地区提供了清晰、客观的依据 。从本地病例情况来看,北京存在新增本土感染者的情况。
〖叁〗 、只要你的手机行程马是绿色,也没经过疫区 ,一般不会隔离。
〖肆〗、指封闭区、管控区以外可能暴露的重点人群的活动区域 。“三区防控指引 (一)封闭区 实行封闭管理。原则上人员只进不出,相关区域的小区 、社区、路段设立卡口,仅保留必需的出入口 ,关卡24小时值守。出入时规范防护,严格消毒 。
〖伍〗、重点疫情地区,即经专业机构研判 ,市防控指挥部批准同意,疫情发生地出现以下任一种情形:疫情规模较大;出现广泛社区传播风险;存在外溢情形或较大外溢风险:原则上,7日内具有重点疫情地区旅居史人员,根据综合研判结果 ,酌情采取3至5日健康管理(含居家隔离医学观察 、居家健康监测及健康检测)。
〖陆〗、疫情重点地区范围:疫情重点地区原则上是指14天内发生本地病例(或无症状感染者)或公布疫情中、高风险地区的地域。特殊情形需要进一步明确范围的,按省委领导小组(指挥部)办公室要求执行。疫情重点地区最后1例病例(无症状感染者)报告14天后,或中、高风险地区降级为低风险区后 ,相关工作自动终止 。









