本文目录一览:
- 〖壹〗 、全国疫情高中低风险区一览表?
- 〖贰〗、低风险地区到低风险地区需要隔离吗?
- 〖叁〗、疫情低风险是什么意思?
- 〖肆〗 、低风险地区定义是什么?
全国疫情高中低风险区一览表?
〖壹〗、操作步骤:进入查询页面:点击搜索结果中的“疫情风险等级查询 ”服务 。选取地区:系统默认显示当前所在地的风险等级 ,若需查询其他地区,可通过筛选功能手动选取目标省份、城市或区县。查看结果:页面会明确标注所选地区为高风险区、中风险区还是低风险区,并显示具体区域范围(如某街道 、社区)。

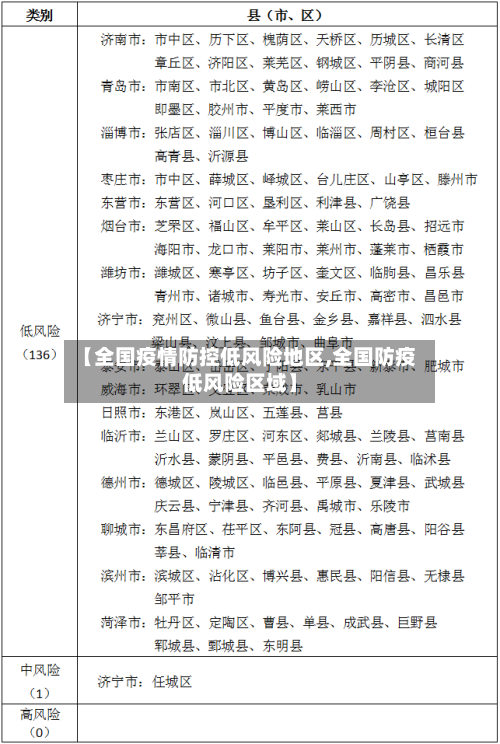
〖贰〗、截至近来 ,国内共有2个高风险地区,76个中风险地区,主要分布在陕西省、河南省 、浙江省等地,以下为详细信息(数据不包括港澳台地区):高风险地区:具体地区名单会随疫情形势动态调整 ,可通过权威渠道实时查询 。

〖叁〗、中风险地区:以县市区为单位,存在以下两种情况之一的地区:14天内有新增确诊病例,且累计确诊病例不超过50例;或累计确诊病例超过50例 ,但14天内未发生聚集性疫情。低风险地区:以县市区为单位,无确诊病例或连续14天无新增确诊病例的地区。

〖肆〗、国内疫情虽有反复,但大部分地区的疫情形势依然保持稳定。特别是早前内蒙古 、黑龙江等地的疫情已基本得到控制 。最近有一个好消息传来 ,经过一个多月的努力,哈尔滨全域终于降为低风险地区。那么,近来全国还有多少高中风险地区呢?它们又分别分布在哪些地方呢?下面为大家提供全国高中风险地区的最新名单。
〖伍〗、北京市:顺义区赵全营镇联庄村;顺义区北石槽镇北石槽村 。上海市:黄浦区贵西小区;黄浦区昭通路居民区(福州路以南区域);黄浦区中福世福汇大酒店;宝山区临江新村(二村)小区。(其他中风险地区详细名单略 ,具体可借鉴原文)低风险地区:除上述地区外的其他地区。
低风险地区到低风险地区需要隔离吗?
〖壹〗、隔离情况:从低风险地区到低风险地区,若途中没有和确诊病例 、疑似病例或者无症状感染者接触,且健康码、行程码、体温均正常 ,一般不需要隔离 。但若在往返途中与确诊病例 、疑似病例或者无症状感染者存在接触,或者健康码、行程码、体温出现异常,回来后则需要进行隔离,具体政策因地区而异 ,需根据所在地防疫政策确定。
〖贰〗、低风险地区跨省到低风险地区一般不需要隔离,健康码通常不会变色,是否报备因人而异 ,行程码不会带星号。具体如下:关于隔离问题一般情况下,低风险地区居民跨省前往另一低风险地区无需隔离,凭健康码绿码 、行程码绿码及正常体温即可通行 。
〖叁〗、不一定是绿码就不会被隔离 ,从低风险地区回来的人通常不需要隔离,但需结合当地防疫政策及个人实际情况判断。具体如下:绿码是否一定不会被隔离健康码以真实数据为基础,由市民或返工人员自行申报并经后台审核生成 ,分为绿码、黄码 、红码三种。
〖肆〗、低风险地区跨省到低风险地区是否需要隔离: 一般不需要隔离 。如果跨省出行的目的地同样是低风险地区,只需要凭健康码绿码、行程码绿码以及正常体温即可通行。 部分地区可能有特殊要求。有些地区因为外省输入病例较多,可能会要求外省人员持有48小时核酸检测阴性证明 ,或者进行居家健康监测7天。
〖伍〗 、徐州低风险地区前往厦门低风险地区不需要集中隔离,但需遵守以下防疫要求:核酸检测要求 入厦时须出示48小时内核酸检测阴性证明 。若未持有48小时内核酸阴性证明,入厦后应立即就近进行一次核酸检测。健康监测要求需进行14天居家健康监测,期间按厦门规定实行新冠病毒核酸检测。
〖陆〗、低风险区到低风险区返乡是否隔离 ,各地规定不同,视当地情况而定 。2,部分人群需持核酸检测阴性证明返乡 ,返乡后不需要隔离,但需要进行14天居家健康监测,做好体温、症状监测 ,非必要不外出 、不聚集,必须外出时做好个人防护,并在返乡后第7天和第14天分别做一次核酸检测。

疫情低风险是什么意思?
按照疫情风险评估分级标准 ,连续14天无新增确诊病例,就符合低风险区标准了。这意味着,对于低风险地区 ,疾控专家认为,根据当前国内外疫情态势,低风险区仍存在一定的输入性病例风险,因此 ,低风险区域不等于没有风险 。低风险地区实施“外防输入”策略,全面恢复生产生活秩序。
低风险不等于零风险,意味着即使区域被划定为低风险 ,仍存在潜在疫情传播的可能性,需持续落实防控措施,避免反弹。
连续14天内无新增本地确诊病例.根据国务院联防联控机制有关要求 ,经市疫情防控指挥部研究决定,才会将中风险地区降级为低风险 。
高风险地区的定义:这类地区通常是指在一定时间内(通常是14天)累积新冠病例数超过50例,并且这段时间内发生过聚集性疫情。 中风险区域的特征:14天内出现过新增新冠确诊病例 ,但累计确诊病例数未超过50例;或者累计确诊病例超过50例,但在14天内没有发生聚集性疫情。
低风险区:低风险区域是指疫情相对较轻微、传播风险较低的地区 。低风险区的防疫规定相对宽松,但仍需要居民保持警惕 ,遵守基本的防疫要求,如佩戴口罩、勤洗手 、保持社交距离等。结语:了解中高风险的含义以及不同风险区的防疫规定,对于我们应对疫情至关重要。
含义不同 无风险地区意思就是没有危险地区,就是依据疫情严重程度、以县级为单位划分出的疫情风险较低的地区 ,双码均为绿色。低风险区是当地无确诊病例,或连续14天无新增确诊病例 。风险程度不同 无风险地区是没有疫区发生的,风险很小很小。
低风险地区定义是什么?
低风险地区是指该地区在疫情防控工作中 ,病例数量较少,疫情传播风险相对较低的区域。以下是关于低风险地区的详细解释:疫情传播风险较低:低风险地区表示新冠病毒疫情在特定时间段内传播范围较小,病例数量不多 。政府通过积极的防控措施 ,使得疫情得到较好的控制,将疫情传播的风险降低到相对较低的水平。
低风险地区的定义是基于县市区层面,当区域内没有确诊病例或者连续14天无新增病例时 ,该地区被认为是低风险。以下是关于低风险地区定义的进一步说明:无确诊病例或连续14天无新增:在低风险地区,要么完全没有确诊病例,要么在最近的14天内没有新增的确诊病例 。
低风险地区的定义是 ,以县市区为单位,如果区域内没有确诊病例,或者在连续14天内未出现新增确诊病例,那么该地区被视为低风险。对于新增确诊病例的管理 ,14天内累计不超过50例且未发生聚集性疫情的区域为中风险;而累计病例超过50例且存在聚集性疫情的则被定为高风险地区。
低风险地区的定义 低风险地区是指新型冠状病毒感染肺炎疫情的等级分类中的一个等级 。这是基于疫情发展情况以及可能造成的危害程度来划分的。详细解释如下: 疫情传播风险较低:低风险地区意味着病毒传播的风险相对较低。在这个区域内的确诊病例数量较少,或者已经得到较好的控制,社区传播的风险较小 。
低风险地区的定义基于县市区层面 ,当区域内没有确诊病例或者连续14天无新增病例时,被认为是低风险。若14天内新增病例不超过50例,即使累计病例超过50例 ,只要未出现聚集性疫情,仍归类于中风险。然而,一旦累计病例超过50例且在14天内发生聚集性疫情 ,该地区将被判定为高风险。
低风险地区的定义主要基于行政区域内疫情的活跃程度 。当一个地方连续14天无新增确诊病例,或者没有任何确诊病例时,它被认定为低风险区县。这样的地区在采取基本防控措施后 ,其防控策略相对宽松。









