南拳北拳
-
详细地区疫情地图(疫区地图查询)
本文目录一览:〖壹〗、高德地图如何查疫情区域〖贰〗、百度地图APP如何查看疫情分布?〖叁〗、怎么在地图上看疫情风险地区〖肆〗、2022天津封控区地图(高清版)〖伍〗、欧洲疫情地图(12月11日)高德地图如何查疫...
-
【湖北省疫情最严重地区是,湖北疫情最严重的地区】
本文目录一览:〖壹〗、湖北哪疫情最严重〖贰〗、晴川楼为什么可以称为楚天第一名楼?〖叁〗、湖北恩施哪里疫情最严重〖肆〗、2020年湖北疫情最严重的城市〖伍〗、湖北疫情最严重的几个城市〖陆〗、湖北省哪几个市疫情最...
-
【芜湖市哪些地区有疫情了,芜湖是否疫区】
本文目录一览:〖壹〗、惹祸的厄瓜多尔冻虾!〖贰〗、安徽疫情最新通报!〖叁〗、芜湖有疫情吗〖肆〗、新疆多地调整通行政策,这些人员来乌需隔离!7月27日最新政策〖伍〗、【皖检战“疫”】芜湖繁昌:未检检察官化身知心姐姐助...
-
武汉地区的疫情情况(武汉地区的疫情情况如何)
本文目录一览:〖壹〗、武汉在疫情过后,发生了哪些改变?〖贰〗、武汉的疫情现在究竟怎么样?〖叁〗、国家卫健委:我国本轮疫情流行高峰已经过去丨权威发布〖肆〗、特朗普终于直面本次肺炎了……但有些人却令国人寒心了!武汉在疫情...
-
什么地区无风险疫情(哪些地方无疫情)
本文目录一览:〖壹〗、除了高中低风险区外其他的地区叫什么〖贰〗、低风险地区没必要频繁核酸检测,无疫地区查验核酸不应成为常态〖叁〗、全国无风险地区是哪些〖肆〗、无风险地区的判断标准是啥?〖伍〗、低风险地区和无风险地区...
-
疫情地区去医院流程(疫情地区去医院流程是什么)
本文目录一览:〖壹〗、疫情期间去医院看病的流程〖贰〗、疫情期间不得不去医院该注意什么?〖叁〗、外地去上海医院就诊需要核酸检测吗(最新规定)疫情期间去医院看病的流程〖壹〗、急救流程:出现急性心脑血管疾病、严重创伤、昏迷、高...
-
西北地区疫情分析(西北疫情情况怎样)
本文目录一览:〖壹〗、我国近3年报告8例鼠疫,其中3人死亡,主要集中在西北省份〖贰〗、英国新冠疫情分析〖叁〗、青海艾滋病比较多的地方我国近3年报告8例鼠疫,其中3人死亡,主要集中在西北省份我国近3年(2020年至2022...
-
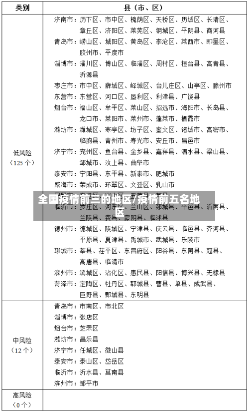
全国疫情前三的地区/疫情前五名地区
本文目录一览:〖壹〗、中国疫情那个最严重的?〖贰〗、全国31省疫情排名〖叁〗、全国疫情最严重的城市有哪些〖肆〗、中国各地疫情哪里最严重〖伍〗、疫情最严重的三个省是哪里?〖陆〗、中国疫情最严重的三个省中国疫...
-
达州昨日疫情地区图片(达州今日疫情通报)
本文目录一览:〖壹〗、达州疫情怎么样?〖贰〗、达州疫情怎么来的〖叁〗、四川昨日新增省内感染者319例、外省来(返)川感染者84例〖肆〗、达州疫情病例人数全面清零(达州疫情管控情况)〖伍〗、达州疫情隔离点在哪里达...
-
【上海疫情地区排名图表,上海疫情各区分布】
本文目录一览:〖壹〗、3月9日上海浦东新区一地列为中风险地区〖贰〗、2021年上海中风险地区有哪些?〖叁〗、2022上海疫情什么时候解除星号?还有几天降为低风险?附解封最新消息...〖肆〗、图表看上海疫情数据变化,新增感...