青城武术
-
【白云区疫情地区图高清,白云区的疫情严重吗】
本文目录一览:〖壹〗、广州中风险地区清零(2022年4月22日)〖贰〗、广州现有几个中风险地区?〖叁〗、广州白云区均禾街文星酒店调整为低风险地区(12月16日)〖肆〗、广州白云区疫情有多少个疫情广州中风险地区清零(2...
-
疫情静态管理地区是哪里(静态区在哪)
本文目录一览:〖壹〗、国家卫健委最新研判!〖贰〗、四川阿坝州全域静态管理,当地的疫情管控是怎样的?〖叁〗、【皖检战“疫”】亳州利辛:静态管理下的“检察蓝”〖肆〗、昆山五块静态管理区指的是哪里〖伍〗、四川阿坝州实施全...
-
安徽宿州疫情什么地区/安徽宿州市疫情属于什么风险
本文目录一览:〖壹〗、?安徽省卫健委最新通报!?〖贰〗、深夜再通报!安徽一地调整为中风险!〖叁〗、安徽去上海需要隔离吗(最新防控政策)〖肆〗、31省份新增本土69+266,涉9个省份!暑假还能出游吗?〖伍〗、安徽宿...
-
【吉安疫情地区分布图片,吉安疫情最新消息分布】
本文目录一览:〖壹〗、中国现在疫情最严重的地区〖贰〗、吉安市疫情防控政策〖叁〗、江西吉安疫情属于什么风险中国现在疫情最严重的地区〖壹〗、近来中国有八个城市疫情最严重。一,四川(成都)二,西藏(拉萨),三,广东(深圳)四海...
-
【长春是否疫情地区,长春是疫情地区吗】
本文目录一览:〖壹〗、长春中高风险地区〖贰〗、长春疫情区域分布是什么?〖叁〗、长春疫情起因是什么?长春中高风险地区〖壹〗、吉林长春现在属于低风险地区。长春,简称“长”,古称喜都、茶啊冲、黄龙府,别称“北国春城”,是吉林省...
-
无疫情的地区有哪些(无疫情的省市)
本文目录一览:〖壹〗、中国哪些城市没有疫情?〖贰〗、唯一没有疫情的省份有哪些?〖叁〗、全国什么地方没有疫情?〖肆〗、无疫情城市有哪些〖伍〗、全国无疫情的省份是什么中国哪些城市没有疫情?〖壹〗、山东东营是全国范...
-
地区疫情等级风险查询(个地方疫情风险等级查询)
本文目录一览:〖壹〗、用微信怎么查询各地疫情风险等级〖贰〗、微信中怎么查看自己所在地区的疫情风险度〖叁〗、上皖事通,各地疫情风险等级“一键查”〖肆〗、地区风险等级怎么查询〖伍〗、微信怎么查询全国各地疫情风险等级...
-
溧阳无疫情地区(溧阳有没有新型肺炎)
本文目录一览:〖壹〗、溧阳乘高铁去南京需要做核酸吗〖贰〗、呼和浩特到溧阳市要隔离吗?〖叁〗、2021溧阳全域免门票活动时间〖肆〗、五一可以从江苏溧阳回浙江慈溪吗?〖伍〗、7.5号从溧阳坐高铁到合肥需不需要核酸检测?...
-
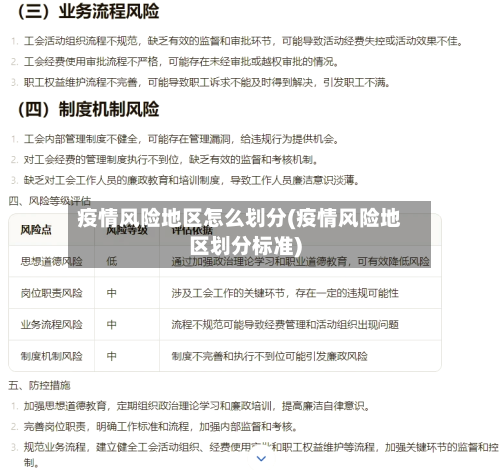
疫情风险地区怎么划分(疫情风险地区划分标准)
本文目录一览:〖壹〗、高风险地区怎么划分?〖贰〗、一类,二类,三类,四类,风险地区〖叁〗、低风险和中风险地区怎么区分〖肆〗、如何划定中高风险地区〖伍〗、疫情个区风险等级高风险地区怎么划分?〖壹〗、高风险地区的...
-
荣昌区疫情地区划分图(荣昌区疫情今日快报)
本文目录一览:〖壹〗、11月20日起重庆荣昌区划定部分高风险区〖贰〗、重庆哪些地区出现了疫情〖叁〗、荣昌区疫情风险等级〖肆〗、荣昌区是否为中高风险〖伍〗、重庆荣昌区病例轨迹涉及风险点位公布(11月23日)〖陆...