峨眉武术
-
杭州哪个地区疫情重(杭州哪里出现疫情)
本文目录一览:〖壹〗、12月7日杭州新增2个确诊病例在哪个区?〖贰〗、杭州余杭区疫情呈爆发态势,近来,主要的病例多为哪些人群?〖叁〗、截至1月29日14时杭州本轮累计报告44例确诊病例〖肆〗、杭州哪个地方疫情最严重1...
-
疫情多发地区快递消毒吗/疫情区快递到快递点有消毒吗
本文目录一览:〖壹〗、疫情区寄出的的快递可以放心收吗?〖贰〗、警惕“物传人”!收到这些快递要先消毒→〖叁〗、世界快递如何消杀〖肆〗、疫情较严重地区发的快递还能接收吗?〖伍〗、快递公司会对快递进行消毒吗〖陆〗、...
-
【辽宁哪个地区还没有疫情,辽宁还有几个城市没有病毒】
本文目录一览:〖壹〗、辽宁省哪里,没有疫情〖贰〗、全国唯一没有新冠病毒的城市是哪里?〖叁〗、辽宁北镇市有疫情吗〖肆〗、全国那个城市没有发生过疫情〖伍〗、辽宁哪些城市有疫情辽宁省哪里,没有疫情在我国广大的土地上...
-
抖音怎么查地区疫情/抖音怎么查轨迹
本文目录一览:〖壹〗、抖音本地疫情消息在哪看〖贰〗、抖音怎么查看本地疫情消息〖叁〗、抖音怎么看确诊患者轨迹地图〖肆〗、抖音本地疫情怎么打开?〖伍〗、抖音本地疫情消息在哪看-抖音本地疫情消息查询方法介绍〖陆〗、...
-
【疫情不带星号地区,疫情带星号的地区】
本文目录一览:〖壹〗、行程卡“摘星”,跨省流动门槛降低了?专家解读〖贰〗、工信部宣布:通信行程码取消“星号”标记〖叁〗、低风险是否不带星号行程卡“摘星”,跨省流动门槛降低了?专家解读〖壹〗、行程卡“摘星”确实降低了跨省流...
-
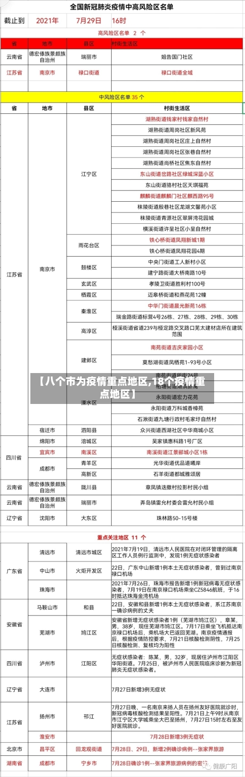
【八个市为疫情重点地区,18个疫情重点地区】
本文目录一览:〖壹〗、重点疫区都有哪些省份〖贰〗、河南疫情严重地区有哪些?〖叁〗、全国疫情重点地区名单〖肆〗、疫情防控重点关注地区有哪些?〖伍〗、重点管控地区怎么查重点疫区都有哪些省份实例:湖北全省因疫情初期...
-
【低风险地区是否无疫情,低风险是否没有疫情】
本文目录一览:〖壹〗、什么是低风险地区〖贰〗、低风险是否不带星号〖叁〗、低风险地区定义是什么?〖肆〗、低风险地区是什么意思〖伍〗、低风险地区是什么意思?什么是低风险地区低风险区域是指以县市区为单位,无确诊病例...
-
石家庄地区疫情怎样(石家庄的疫情怎样)
本文目录一览:〖壹〗、石家庄是否封城了〖贰〗、石家庄疫情严重吗现在〖叁〗、石家庄疫情严峻吗〖肆〗、现在石家庄疫情严重吗〖伍〗、石家庄的疫情严重吗〖陆〗、石家庄最新疫情新增一例是哪里的石家庄是否封城了石家...
-
【安慰疫情地区朋友的话,疫情期间安慰朋友的话】
本文目录一览:〖壹〗、朋友被隔离了怎么安慰〖贰〗、安慰疫情隔离朋友的暖心句子〖叁〗、疫情问候语及关心话朋友家人76句〖肆〗、疫情下珍惜身边的人暖心句子锦集〖伍〗、疫情安慰朋友的暖心话〖陆〗、疫情安慰朋友的暖心...
-
新冠疫情沈阳地区/新冠疫情沈阳地区分布图
本文目录一览:〖壹〗、沈阳疫情1传18全轨迹曝光,涉及到了哪些地区?〖贰〗、沈阳24日起全市静止是真的吗?〖叁〗、好消息!这三个地方疫情的源头找到了!沈阳疫情1传18全轨迹曝光,涉及到了哪些地区?〖壹〗、沈阳疫情1传18...